电池储能系统结构
本文来源网络,每篇文章发布后三日内可联系小编获取原文件,仅供学习之用。 电力大咖,您我共同成长,文章每两三日发一回,按长文,多知识点汇总。 小编跪求关注、点赞、转发三连哦~ 欢迎各位大佬多多点开文章学习参考以及分享。万分感恩~~~
目录:(本文来自网络,仅供学习参考) 无
请加小编微信15751001093进微信交流群,进群请看公告,禁止随意加人推销,以防诈骗
QQ群如下:
部分相关资料,进群自提,禁止广告
另:长期承接海内外变配电设计/施工/调试项目
The Architecture of Battery Energy Storage Systems
电池储能系统的体系结构
September 23, 2020 by Pietro Tumino
Learn about the architecture and common battery types of battery energy storage systems.
了解电池储能系统的架构和常见电池类型。
Before discussing battery energy storage system (BESS) architecture and battery types, we must first focus on the most common terminology used in this field. Several important parameters describe the behaviors of battery energy storage systems.
在讨论电池储能系统(BESS)架构和电池类型之前,我们必须首先关注该领域最常用的术语。有几个重要的参数描述了电池储能系统的行为。
Capacity [Ah]: The amount of electric charge the system can deliver to the connected load while maintaining acceptable voltage. This parameter is strongly affected by the technology of the battery and its value is defined for specific temperature and discharge current.
容量[Ah]:在保持可接受电压的情况下,系统可以向连接负载输送的电量。该参数受电池技术的影响很大,其值是根据特定温度和放电电流来定义的。
Nominal Energy [Wh]: This is the energy generated from a full charge status up to complete discharge. It is equal to the capacity multiplied by the battery voltage. As it depends on the capacity, it is affected as well by temperature and current.
标称能量[Wh]:这是从充满电状态到完全放电所产生的能量。它等于容量乘以电池电压。由于它取决于容量,它也受到温度和电流的影响。
Power [W]: It’s not easy to define the output power for a BESS, as it depends on the load connected. However, nominal power indicates the power during the most representative discharge situation.
功率[W]:BESS的输出功率并不容易定义,因为它取决于所连接的负载。但标称功率表示的是最具代表性的放电情况下的功率。
Specific Energy [Wh/kg]: This specifies the amount of energy that the battery can store relative to its mass.
比能量[Wh/kg]:这指定了电池相对于其质量可以存储的能量。
C Rate: The unit by which charge and discharge times are scaled. At 1C, the discharge current will discharge the entire battery in one hour.
C倍率:充放电时间的刻度单位。在1C时,放电电流将在一小时内使整个电池放电。
Cycle: Charge/discharge/charge. No standard exists as to what constitutes a cycle.
循环:充电/放电/充电。什么是循环,目前还没有标准。
Cycle Life: The number of cycles a battery can deliver.
循环寿命:电池可以提供的循环次数。
DoD: Depth of discharge. 100% is full discharge;
DoD:放电深度。100%为满放电;
State-of-charge (SoC, %): Indicates the charge level of a battery.
充电状态 (SoC, %):表示电池的充电水平。
Coulombic efficiency: This describes the charge efficiency with which electrons are transferred in the battery. It is the ratio between the charge quantity (Ah) released during the discharge period and the amount of charge needed to reset to initial state of charge. This efficiency is close to one for most common batteries, except, for example, lead-acid technology.
库仑效率(Coulombic efficiency):描述电池中电子转移的充电效率。它是放电期间释放的电荷量(Ah)与重置到初始充电状态所需的电荷量之比。对于大多数普通电池来说,这个效率接近于1,除了铅酸技术等。
The Main Types of Electrochemical Energy Storage Systems
电化学储能系统的主要类型
There are many different types of battery technologies, based on different chemical elements and reactions. The most common, today, are the lead-acid and the Li-ion, but also Nickel based, Sulfur based, and flow batteries play, or played, a relevant role in this industry. We will take a brief look at the main advantages of the most common battery technologies.
基于不同的化学元素和反应,有许多不同类型的电池技术。今天最常见的是铅酸电池和锂离子电池,但也有镍基、硫基和液流电池在这个行业中扮演或扮演了相关的角色。我们将简要介绍一下最常见的电池技术的主要优势。
Lead-Acid Batteries
铅酸电池
These batteries are very common in our daily lives. The base cell of this battery is made with a negative lead electrode and a positive electrode made of bi-oxide or lead, while the electrolyte is a water solution of sulfuric acid.
这些电池在我们的日常生活中非常常见。这种电池的基极是由一个负极铅电极和一个由双氧水或铅制成的正极组成的,而电解质是硫酸的水溶液。
The main advantages of these batteries are low cost and technological maturity.
这些电池的主要优点是成本低,技术成熟。
表1铅酸电池的利弊。
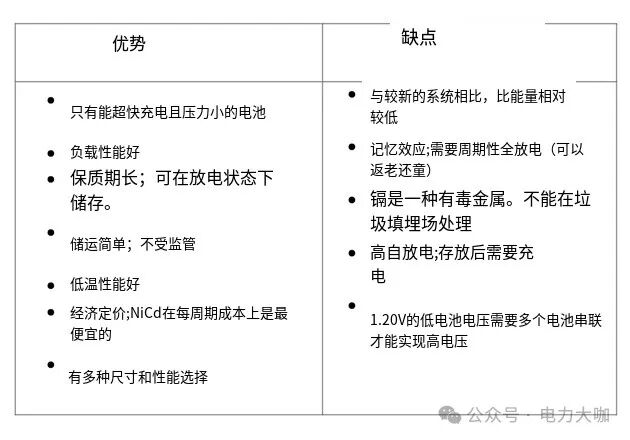
Nickel–Cadmium (Ni–Cd) Batteries
镍镉(Ni-Cd)电池
This kind of battery was the main solution for portable systems for several years, before the deployment of lithium battery technology.
在锂电池技术部署之前的几年里,这种电池是便携式系统的主要解决方案。
These batteries have strong power performance and require little time to recharge.
这些电池具有强大的动力性能,充电所需的时间很少。
Table 2. Pro and cons of Nickel-Cadmium batteries. Source Battery University
表2镍镉电池的优缺点
联系方式:13974618800、微信zhouwen489096
业务范围:pw全系列继保仪及以下设备
An improvement on these batteries is represented by Nickel-metal-hydride (NiMH) technology, which can provide about 40% higher specific energy than the standard NiCd.
这些电池的改进以镍氢(NiMH)技术为代表,它可以提供比标准镍镉高出约40%的比能。
Lithium-Ion (Li-Ion) Batteries
锂离子(Li-Ion)电池
Lithium is the lightest of all metals and provides the highest specific energy. Rechargeable batteries with lithium metal on the anode can provide extraordinarily high energy densities.
锂是所有金属中最轻的,提供的比能量最高。阳极上有锂金属的可充电电池可以提供非常高的能量密度。
There are also limitations, for example, one relevant limit is the production of dendrites on the anode during cycling. It can create an electric shortage with a consequent increase in temperature and damage for the battery.
也有局限性,例如,一个相关的限制是在循环过程中阳极上产生枝晶。它会造成电力短缺,从而导致温度升高和电池损坏。
Table 3. Pros and cons of Lithium batteries. Source Battery University.
表3锂电池的利弊
The Composition of a BESS
BESS的组成
A BESS is composed of different “levels” both logical and physical. Each specific physical component requires a dedicated control system.
BESS由不同的“级别”组成,包括逻辑和物理级别。每个特定的物理组件都需要一个专用的控制系统。
Below is a summary of these main levels:
以下是对这些主要级别的总结:
·The battery system is composed by the several battery packs and multiple batteries inter-connected to reach the target value of current and voltage
·The battery management system that controls the proper operation of each cell in order to let the system work within a voltage, current, and temperature that is not dangerous for the system itself, but good operation of the batteries. This also calibrates and equalizes the state of charge among the cells.
·The battery system is connected to the inverters, in order to convert the power in AC. In each BESS there is a specific power electronic level, called PCS (power conversion system) usually grouped in a conversion unit, including all the auxiliary services needed for the proper monitoring.
·The next level is for monitoring and control of the system and of the energy flow (energy management system). The general monitoring and control is usually included in the SCADA system (supervisory control and data acquisition system), while the energy management system has the specific purpose of monitoring the power flow according to the specific applications.
·Lastly, there is the connection with the medium-voltage/low-voltage transformer and according to the size of the system, the high-voltage/medium-voltage transformer in dedicated substation.
·电池系统是由几个电池组和多个电池相互连接,以达到电流和电压的目标值
·电池管理系统,控制每个电池的正常运行,以使系统在电压、电流和温度范围内工作,对系统本身没有危险,但电池的良好运行。这也能校准和均衡电池间的充电状态。
·电池系统连接到逆变器,以便在交流中转换功率。在每个BESS中都有一个特定的电力电子电平,称为PCS(功率转换系统),通常分组在一个转换单元中,包括适当监控所需的所有辅助服务。
·下一个层次是对系统和能量流的监视和控制(能量管理系统)。一般的监测和控制通常包含在SCADA系统(监控和数据采集系统)中,而能源管理系统则根据具体应用具有监测潮流的具体目的。
·最后,还有与中压/低压变压器的连接,根据系统的规模,与专用变电站的高压/中压变压器连接。
Figure 2. An example of BESS architecture. Source Handbook on Battery Energy Storage System
图2 BESS架构的一个例子
Figure 3. An example of BESS components - source Handbook for Energy Storage Systems
图3 BESS组件示例-
PV Module and BESS Integration
PV和BESS集成
As described in the first article of this series, renewable energies have been set up to play a major role in the future of electrical systems. The integration of a BESS with a renewable energy source can be beneficial for both the electrical system and the renewable power plant.
如本系列第一篇文章所述,可再生能源已被确立为在未来的电力系统中发挥重要作用。BESS与可再生能源的集成对电力系统和可再生发电厂都是有益的。
Below is an explanation of how a BESS could support a power plant in several ways:
以下是BESS如何以几种方式支持发电厂的解释:
·This would compensate for the “volatility” of the generation profile when clouds occur or when there are sudden peaks of power increase, in order to obtain a more predictable and stable generation curve. Figure 4 shows the difference of the generation curve of a PV plant on a cloud day versus a clear sky day. The integration of a BESS would reduce the “flickering” of the generation, resulting in a more regular curve.
·这将补偿当云层出现或突然出现功率增加峰值时发电剖面的“波动性”,以获得更可预测和稳定的发电曲线。图4显示了PV在阴天与晴天的发电曲线之差。BESS的集成将减少发电的“闪烁”,从而产生更规则的曲线。
Figure 4. PV Generation profile in cloud days and clear sky day. Image courtesy of Enel Green Power.
图4 多云和晴天的PV剖面图
·Peak shaving will “smooth” the generation curve
·For grid support with ancillary services, the BESS can contribute in a relevant way to the integration of the power plant into the electrical grid, providing voltage control (with reactive power compensation), frequency regulation, with much less impact in the electrical system.
·调峰会使发电量曲线“平滑”
·对于辅助服务的电网支持,BESS可以以相关的方式将发电厂整合到电网中,提供电压控制(无功补偿),频率调节,对电力系统的影响要小得多。
In addition to the services mentioned above, there are also more possible partnerships between battery energy storage systems and PV modules, starting from the sharing of the point of connection (POC). The presence of a BESS couldn’t require additional power at the POC, because it is often installed to “complement” the PV module.
除了上面提到的服务,电池储能系统和PV之间也有更多可能的合作伙伴关系,从共享连接点(POC)开始。BESS的存在不需要在POC上额外的电力,因为它通常是为了“补充”PV模块而安装的。
Other possible partnerships are derived from design choices regarding the coupling between PV modules and a BESS. There are at least three main possibilities:
其他可能的搭配关系源于PV和BESS之间联系的设计选择。至少有三种主要的可能性:
·DC Coupling: With this choice, the BESS and the PV are interconnected on the DC side of the batteries and of the PV modules, by means of a specific DC/DC converter to stabilize the voltage. This solution allows sharing the inverters between the PV module and BESS (in this case the inverter shall be able to operate in all the 4 quadrants of P-Q diagram) and all the AC side of the plant will be in sharing. This choice is quite common for residential applications, or in the case of a small plant (kW). In the case of a large-scale plant, the BESS will be distributed along the field. It will, however, require specific and expensive logic to control the DC voltage and the charge of each battery pack.
·AC Coupling After the Inverter: This solution is similar to the previous one, but with the coupling point between a BESS and a PV module after the inverters. In this case, there will be a dedicated inverter for the BESS and a dedicated inverter for the PV module. This solution is also common for residential applications and it would be applicable for big plants, resulting in a distributed BESS, because the limitations due to the additional control logic for the DC coupling are not needed.
·AC Coupling at the POC: In this solution, the PV module and BESS share only the interconnection facility, while they have completely separated sections at plant level.
·直流配合:通过这种选择,BESS和PV在电池和PV模块的直流侧相互连接,通过特定的DC/DC转换器来稳定电压。该解决方案允许在PV和BESS之间共享逆变器(在这种情况下,逆变器应能够在P-Q图的所有4个象限中运行),并且工厂的所有AC侧将共享。这种选择在住宅应用中很常见,或者在小型工厂(kW)的情况下。在大型工厂的情况下,BESS将沿田地分布。然而,它将需要特定且昂贵的逻辑来控制直流电压和每个电池组的充电。
·逆变器后AC配合:该方案与前一方案类似,但BESS与PV模块之间的耦合点在逆变器后。在这种情况下,将有一个专用的逆变器用于BESS和一个专用的逆变器用于PV模块。这种解决方案在住宅应用中也很常见,它将适用于大型工厂,从而产生分布式BESS,因为不需要由于直流耦合的额外控制逻辑而产生的限制。
·POC的AC配合:在此解决方案中,PV模块和BESS仅共享互连设施,而它们在工厂级别具有完全分离的部分。
声明: 本网站所发布文章,均来自于互联网,不代表本站观点,如有侵权,请联系删除。
下一篇:储能科普|电池储能系统由什么构成




能量密度:125-160Wh/kg
充放电能力:5-10C(20-80%DOD)
温度范围:-40℃—65℃
自耗电:≤3%/月
过充电、过放电、针刺、 挤压、短路、
撞击、高温、枪击时电池不燃烧、爆炸。
动力电池循环寿命不低于2000次,
80%容量保持率;
电池管理系统可靠、稳定、适应性 强,
符合国军标要求。