1
01)使用前,请仔细阅读电池说明书; 02)电器和电池接触件应清洁,必要时用湿布擦净,待干燥后按极性标示装入; 03)新旧电池不要混用,同一种型号但不同种类的电池也不能混用,以免降低使 用效能; 04)不能通过加热或充电方式使一次性电池再生; 05)不能将电池短路; 06)不要拆卸和加热电池,或将电池丢入水中; 07)用电器具长期不用时应取出电池,使用后应切断开关; 08)废电池不要随意丢弃,尽可能与其它垃圾分开投放,以免污染环境; 09)无成人监护时,勿让儿童更换电池,小型电池应放在儿童不能拿到的地方; 10)电池应保存在阴凉、干燥、无阳光直射处.
2 目前镍镉,镍氢,锂离子充电电池大量应用于各种便携式用电设备(如笔记本电脑,摄像机和移动电话等到)中,每种充电电池都具自已独特的化学性质。镍镉和镍氢电池之间主要差别在于:镍氢电池能量密度比较高。与相同型号电池对比,镍氢电池容量是镍镉电池的二倍。这意味着在不为用电设备增加额外重量时,使用镍氢电池能大大地延长设备工作时间。镍氢电池另一优点是;A大大减少了处镉电池中存在的:“记忆效应”问题,从而使得镍氢电池可更方便地使用。镍氢电池比镍镉电池更环保,因为它内部没有有毒重金属元素。 Li-ion也已经快速成为便携设备的标准电源,Li-ion能提供和镍氢电池一样的能量,但在重量方面则可减少大约35%,这对于旬摄像机和笔记本电脑之类的用电设备来说是至关重要的。Li-ion完全没有“记忆效应”和不含有毒物质的优点也是使它成为标准电源的重要因素。 镍氢电池的放电效率在低温会有显著的降低,一般充电效率会随温度的升高而升高,但当温度升到45℃以上,高温下充电电池材料的性能会退化,电池的循环寿命也将大大缩短。 3 倍率放电是指放电时放电电流(A)与额定容量(A•h)的倍率关系表示。 小时率放电是指按一定输出电流放完额定容量所需的小时数。
4 由于数码相机中的电池在气温过低的情况下,活性物质的活跃度大大降低,从而可能无法提供相机的正常工作电流,因此在气温较低地区户外拍摄,尤 其要注意相机或电池的保暖。
5 充电 -10—45℃ 放电 -30—55℃
6 7 电池外两端连接在任何导体上都会造成外部短路,电池类型不同,短路有可能带来不同严重程度的后果。如:电解液温度升高、内部气压升高等。气压值如果超过电池盖帽耐压值,电池将漏液。这种情况严重损坏电池。如果安全阀失效,甚至会引起爆炸。因此切勿将电池外部短路。
8 01)充电: 选择充电器时,最好使用具备正确终止充电装置(例如防过充时间装置、负电压差(-dV)切断充电和防过热感应装置)的充电器,以免电池因过充而缩短使用寿命。一般来说,慢速充电较快速充电更能延长电池的使用寿命。 02)放电: a.放电的深度是影响电池寿命的主要因素,放电的深度越高,电池的寿命就越短。换句话说,只要降低放电深度,就能大幅延长电池的使用寿命。因此,我们应避免将电池过放至极低的电压。 b.电池在高温下放电时,会缩短电池的使用寿命。 c.如果设计的电子器材不能完全停止所有电流,若将该器材长时间搁置不用,而不把电池取出, 其残余电流有时会令电池过分消耗, 造成电池过放电。 d.把不同电容量、化学结构或不同充电水平的电池,以及新旧不一的电池混合使用时,亦会令电池放电过多, 甚至会造成反极充电。 03) 储存: 若电池长时间在高温下储存,会令其电极活性衰减,缩短使用寿命
9 如果用电器较长时期内不再使用,最好将电池取出并放于低温、干燥的地方,如果不这样,即使用电器被关掉,系统仍会使电池有一个低电流输出,这会缩短电池的使用寿命。 10 根据IEC标准规定,电池应在温度为20℃±5℃,湿度为(65±20)%的条件下储存。一般而言,电池储存温度越高,容量的剩余率越低,反之也是一样,冰箱温度在0℃-10℃时储存电池的最好地方,尤其是对一次电池。而二次电池即使储存后损失了容量,但只要重新充放电几次既可恢复。 就理论上讲,电池储存时总有能量损失。电池本身固有的电化学结构决定了电池容量不可避免地要损失,主要是由于自放电造成的。通常自放电大小与正极材料在电解液中的溶解性和它受热后的不稳定性(易自我分解)有关。可充电电池的自放电远比一次电池高。 如果要长期保存电池,尽量放在干燥低温的环境下并让电池剩余电量在 40% 左右最为理想。当然,每个月最好要把电池拿出来用一次,既能保证电池良好的保存状态,又不至于让电量完全流失而损坏电池。
11 国际上规定的作为电势(位)测量标准的电池。它是由美国电气工程师E.韦斯顿在1892年发明的,故又称韦斯顿电池。 标准电池的正极是硫酸亚汞电极,负极是镉汞齐金属(含有10%或12.5%的镉),电解液是带酸性的饱和硫酸镉水溶液,实际上是饱和的硫酸镉和硫酸亚汞水溶液。
12 01)电池外部短路或过充、反充(强制过放); 02)电池受高倍率大电流连续过充,导致电池极芯膨胀,正负极直接接触短路等; 03)电池内部短路或微短路,如:正负极片放置不当造成极片接触短路,或正极片接触等。
13 01)是否单支电池零电压; 02)插头短路、断路,与插头连接不好; 03)引线与电池脱焊、虚焊; 04)电池内部连接错误,连接片与电池之间漏焊、虚焊、脱焊等; 05)电池内部电子组件连接不正确,损坏。
14 为了防止电池过充,需要对充电终点进行控制,当电池充满时,会有一些特别的信息可利用来判断充电是否达到终点,一般有以下六种方法来防止电池被过充: 01)峰值电压控制:通过检测电池的峰值电压来判断充电的终点; 02)dT/dt控制:通过检测电池峰值温度变化率来判断充电的终点; 03)△T控制:电池充满电时,温度与环境温度之差会达到最大; 04)-△V控制:当电池充满电达到一峰值电压后,电压会下降一定的值; 05)计时控制:通过设置一定的充电时间来控制充电终点,一般设定要充进130%标称容量所需的时间来控制;
15 01)电池零电压或电池组中有零电压电池; 02)电池组连接错误,内部电子组件,保护电路出现异常; 03)充电设备故障,无输出电流; 04)外部因素导致充电效率太低(如极低或极高温度)。
16 01)电池经储存、使用后,寿命衰减; 02)充电不足或未充电; 03)环境温度过低; 04)放电效率较低,如大电流放电时普通电池由于内部物质扩散速度跟不上反应速度,造成电压急剧下降而无法放出电。 17 01)电池未被充满电,如充电时间不够,充电效率较低等; 02)放电电流过大,致使放电效率降低从而使放电时间缩短; 03)电池放电时环境温度过低,放电效率下降;
18 过充电是指电池经一定充电过程充满电后,再继续充电的行为,对Ni-MH电池,过充电产生如下反应: 正极:4OH- - 4e → 2H2O + O2↑; ① 负极:2H2 + O2 → 2H2O ② 由于在设计时负极容量比正极容量要高,因此正极产生的氧气透过隔膜纸与负极产生的氢气复合,故一般情况下电池的内压不会有明显升高,但如果充电电流过大,或充电时间过长,产生的氧气来不及被消耗,就可能造成内压升高,电池变形、漏液等不良现象。同时,其电性能也会显著降低。
19
20 01)电池保护电路不良; 02)电池无保护功能发生电芯膨胀; 03)充电器性能不良,充电电流过大造成电池膨胀; 04)电池受高倍率大电流连续过充; 05)电池被强制过放; 06)电池本身设计的问题 。
21 电池内的任何部分的固态物质瞬间排出,被推至离电池25cm以上的距离,称为爆炸。预防的一般手段有: 01)不过充、不短路; 02)使用较好的充电设备进行充电; 03)电池的通气孔必须经常保持畅通; 04)电池使用时注意散热; 05)禁止不同种类、不同新旧的电池混用。
22
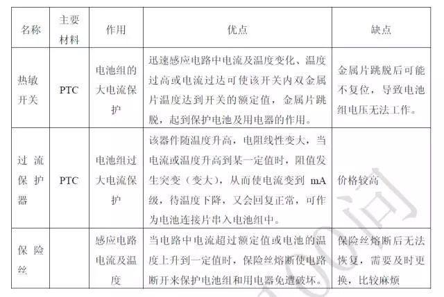
下表是几种常见的电池保护元器件的各项性能对比:
23 便携式,意思是便于携带也方便使用。便携式电池主要是给手提式、无绳设备提供电能。较大型号的电池(如:4公斤或以上)不属于便携式电池。现今典型的便携式电池约为几百克。 便携式电池的家族包括一次电池和可充电电池(二次电池)。纽扣电池属于它们中特殊的一群
24 每一个电池都是一个能量转换器。能将储存的化学能直接转化为电能。对可充电电池而言,这个过程可以这样描述:充电过程电能转换为化学能→化学能在放电过程中转化为电能→充电过程中电能转换为化学能,二次电池可以如此循环1000多次。 在不同电化学类型中均有可充电便携式电池,铅酸类型(2V/支)、镍镉类型(1.2V/支)、镍氢类型(1.2V/支)、锂离子电池(3.6V/支),这几种电池的典型特征是相对有恒定的放电电压(放电时有一个电压平台),在放电开始及末尾电压均很快衰减。
25 不是,因为任何充电器都只对应于一特定充电工艺,只能对应一特定电化学过程,如锂离子、铅酸或Ni-MH电池,它们不仅电压特性不同,而且充电模式也不同。只有特别开发的快速充电器才能使Ni-MH电池得到最适宜的充电效果。慢速充电器可以在急需时使用,但需要更多的时间,应该特别注意的是,虽然有些充电器上有合格的标签,但使用其作为不同电化学系统电池的充电器时还是应该特别小心,合格的标签只是表明这一装置合乎欧洲电化学标准或其它的国家标准,这种标签并不给出任何它适于何种类型电池的信息,使用低廉的充电器对Ni-MH电池充电不会得到满意的效果,而且还有危险,对于其它类型的电池充电器同样应该注意这一点。
26 碱锰电池放电时电压的范围在1.5V至0.9V之间,而充电电池放电时恒定电压为1.2V/支,这电压与碱锰电压的平均电压大致相等,因此,用充电电池代替碱锰电池是可行的,反之也一样。
27 可充电电池的优点是使用寿命长,即使价格比一次电池要贵,但从长期使用的观点来看,则很经济实惠,而且可充电电池的负荷力要比绝大部分一次电池高。但普通二次电池放电电压基本恒定,很难预测放电何时结束,所以在使用的过程中会造成一定的不便。但锂离子电池能给照相机设备提供较长的使用时间,高负荷力,高能量密度,且放电电压的下降随放电的深入而减弱。 普通二次电池的自放电率较高,因此适合大电流放电用如数码相机、玩具、电动工具、应急灯等等,而不适合小电流长时间放电的场合如遥控器、音乐门铃等,也不适合长时间间断使用的地方如手电筒等。目前比较理想的电池是锂电池,几乎拥有电池所有的优点,自放电率极低,唯一的缺点是对充放电要求很严格,这是对寿命的保证。
28 镍氢电池的优势是: 01)低成本; 02)良好的快充性能; 03)循环寿命长; 04)无记忆效应; 05)无污染,绿色电池; 06)广泛的温度使用范围; 07)安全性能好。 锂离子电池的优势是: 01)高的能量密度; 02)高的工作电压; 03)无记忆效应; 04)循环寿命长; 05)无污染; 06)重量轻; 07)自放电小。
29 磷酸铁锂电池的主要应用方向是动力电池,其优势主要体现在以下几方面: 01)超长寿命; 02)使用安全; 03)可大电流快速充放电; 04)耐高温; 05)大容量; 06)无记忆效应; 07)体积小、重量轻; 08)绿色环保。
30 01)无电池漏液问题,其电池内部不含液态电解液,使用胶态的固体; 02)可制成薄型电池:以3.6V,400mAh的容量,其厚度可薄至0.5mm; 03)电池可设计成多种形状; 04)电池可弯曲变形:高分子电池最大可弯曲900左右; 05)可制成单颗高电压:液态电解质的电池仅能以数颗电池串联得到高电压,高分子电池; 06)由于本身无液体,可在单颗内做成多层组合来达到高电压; 07)容量将比同样大小的锂离子电池高出一倍。
31
声明: 本网站所发布文章,均来自于互联网,不代表本站观点,如有侵权,请联系删除。
上一篇:充电慢又不耐用?试试这些镍氢电池
下一篇:镍氢电池行业分析




能量密度:125-160Wh/kg
充放电能力:5-10C(20-80%DOD)
温度范围:-40℃—65℃
自耗电:≤3%/月
过充电、过放电、针刺、 挤压、短路、
撞击、高温、枪击时电池不燃烧、爆炸。
动力电池循环寿命不低于2000次,
80%容量保持率;
电池管理系统可靠、稳定、适应性 强,
符合国军标要求。