首页>新闻动态>行业资讯

【学习】新能源车辆低温天气运营检查保养提醒

发布者:【浩博电池资讯】   发布时间:2025-02-06 17:02:57   点击量:355

新能源车辆低温天气运营检查保养提醒



整车性能的变化篇
1、由于电除霜器的使用、电池自加热的开启及空调制热的开启使用等,均会导致车辆的续航里程有所降低或相同里程电耗增加;
2、电池温度低会影响整车动力性,电池会自动启动自加热功能。早晨发车时,电池温度低,车辆电缓速弱,驾驶员制动减速或停车时,需根据需求适当深踩刹车踏板,同时电缓速弱导致制动能量回收减少和电池自加热消耗电池自身电量会造成整车能耗增加,续驶里程减少,随电池自加热开启,电池温度上升,制动能量回收恢复正常;
3、为更好的保护电池,延长电池使用寿命,在低温充电时,电池允许充电的电流变小,且一部分电流用于电池自加热,导致整体充电时间有所延长;4、环境气温降低以后组合仪表上会经常出现显示 AIR DRYER 的黄色指示灯图例是 AIR DRYER 这是干燥器加热工作指示灯,是给气路中的压缩空气进行加热 ,这是正常现象。
水暖、除霜篇
1、为保障加热器正常安全使用,避免安全事故的发生,提高防火意识,燃油加热器在每年使用前需打开加热器舱门目测①②③,确认无相关安全隐患后方能试开机运行;
①燃油加热器舱体内油路接头无渗油、滴油等现象,如有需排除故障方能试开机;
②燃油加热器舱体内电路线束绝缘层和防护套管无破损、磨损、线束无断裂等现象,如有需排除故障方能试开机;
③燃油加热器试机需在驻车、舱门打开有人看守的情况下进行,如加热器有故障或喷火星现象,请联系授权服务站进行维保处理。
重要提醒:
燃油加热器为柴油直燃型原理,伴随使用过程会产生积碳现象,燃油加热器清理积碳、更换燃油滤清器等维保工作是其可靠运行必不可少的保障,缺失正常维保会加剧燃油加热器着火安全风险。
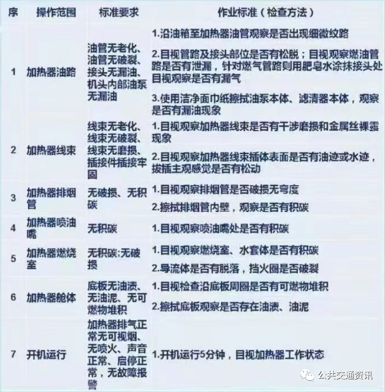
2、需要客户对车辆采暖系统进行保养检查(检查水路循环、电路、清理积碳等),针对加热器使用、保养的具体检查项目及注意事项提醒如下:
图片
注意:加热器因点火、喷油等异常情况引起加热器自锁,须联系专业人员排除故障后才能再次点火启动,否则若反复强行启动将引发安全隐患。3、采用外进风的除霜器,应防止外进风滤网甩泥或进水,需要在行车前定期检查,避免除霜器进风口堵塞,影响除霜效果。
注意事项
1、环境温度降低后,请及时在行车前安装电池舱门的活动封板,对电池进行保温,减少热量散失,避免电池温度下降明显造成充电时间延长和电耗增加;
2、充电操作:a 、为了提高充电效率,车辆使用完毕后请及时充电,此时电池温度适宜,充电较快;车辆长时间停放之后再充电,会造成充电时间延长;b 、充电机尽量放置室内,充电时检查充电枪的枪头有无凝露,是否干燥,保证安全;
3、新能源车辆雨天行车时,为了保证行车安全,请控制车速、保持安全车距,请勿急加速、急减速或急转弯;
4、电除霜器为保证除霜效果,一般电功率较高,工作时会消耗较多锂电池能量,因此在气温下降时装置有电除霜的纯电动车辆应避免开启电除霜作为取暖用途的情况,此操作会进而影响续驶里程;采用外进风的电除霜器,应防止外进风滤网甩泥或进水,需要在行车前定期检查,避免电除霜器进风口堵塞,造成电除霜器损坏;
5、需要根据室外温度,判断出车辆是在车库还是室外存放,使电池保持在适宜的温度范围;
6、车辆如需长久存放,请保持电量 SOC 在40%-70%之间后再存放;7、久放车辆每3个月和运营前做一次动力电池均衡维护保养,提升电池寿命;
8、提前进入低温的地区,纯电动在早晨首次打车前,必须对转向助力系统进行预热,使转向油液粘度降低,转向助力快速恢复正常状态。预热方案:在发车前必须要求电动转向工作一段时间,具体时长根据实际情况而定,一般20分钟左右,在预热过程中需配合打方向盘;
9、宇通纯电动车都做了较好的整车隔热保暖措施,一般情况下,降温季电空调面板设定到制热模式18℃、风速设定为自动风,能够满足车内制热需求,电空调、电取暖设定温度不合理会对整车电耗和续驶里程产生较大影响。日常用车要养成"人下车,关空调"的习惯,在停车场或站点长时间空车等待时可关闭空调,节能从点滴做起;
10、北方寒冷天气,车辆收车时,可以开启管路除霜功能,能有效避免管路结冰。操作说明:1、钥匙打到 ON 火、挂 N 档、拉手刹驻车,按下开关;2、空压机开始正常工作时,能听见空压机打气声音,干燥器卸荷声音,冷凝器(如车辆配有)会在2分30秒后自动排水,平均30秒1次,总计6次,能听见冷凝器内部滑阀响声,冷凝器排水时刹车灯会点亮;3、整个除霜过程进行5~7分钟后自动停止,过程中钥匙 ON 火、 N 档、手刹驻车如有任一状态变化则功能停止。


声明: 本网站所发布文章,均来自于互联网,不代表本站观点,如有侵权,请联系删除。

相关推荐

#
  • 安全
  • 可靠
  • 环保
  • 高效
  • 高性能

    能量密度:125-160Wh/kg
    充放电能力:5-10C(20-80%DOD)
    温度范围:-40℃—65℃
    自耗电:≤3%/月

  • 高安全

    过充电、过放电、针刺、 挤压、短路、
    撞击、高温、枪击时电池不燃烧、爆炸。

  • 高可靠

    动力电池循环寿命不低于2000次,
    80%容量保持率;
    电池管理系统可靠、稳定、适应性 强,
    符合国军标要求。