UAV也称为无人机,是一种在没有人类操作员、机组人员或乘客的情况下飞行的飞机。无人机飞行可以由人类操作员远程控制,如遥控飞机 (RPA),也可以具有不同程度的自主性,例如自动驾驶仪支持,甚至是无需人类交互的完全自主飞机。该模拟软件提供了一个真实的环境,飞行员可以在其中获得处理无人机、军用飞机和其他重要任务的经验,同时节省时间、精力、金钱和培训资源。无人机模拟器有两类组件:硬件和软件。无人机的应用包括航空摄影、军事、产品交付、农业、警务和监控、基础设施检查、科学、走私、无人机竞赛等。
全球无人机电池市场:区域洞察 北美地区,尤其是美国,在无人机电池市场中占有至关重要的地位,不容忽视。美国的任何变化都会对市场的发展趋势产生重大影响。在预测期内,北美市场预计将出现大幅增长。这可以归因于先进技术的高度采用和主要行业参与者的存在,两者都有助于创造充足的增长机会。2022年,美国将占据北美无人机电池市场95.6%的份额,并且这种主导地位预计将在整个预测期内持续下去。这是由于该地区不断增长的无人机 (UAV) 生产和部署,用于 ISR、战术战争和天气分析等各种军事用途。 欧洲在全球无人机电池市场中也发挥着重要作用,2023年至2030年的复合年增长率(CAGR)呈现显着增长。该地区展现了良好的市场扩张和投资环境。 尽管市场竞争激烈,但明显的全球复苏趋势给投资者带来了乐观情绪。该行业不断吸引新投资、促进创新并创造进一步增长的潜力。这种充满活力的环境鼓励利益相关者利用新兴机遇并为行业发展做出贡献。 总之,全球无人机电池市场在预测期内显示出巨大的增长潜力,其中北美和欧洲发挥着关键作用。在技术进步和主要参与者的存在等因素的推动下,市场规模和“复合年增长率”预计将实现显着增长。
图 1:2022 年按地区划分的全球无人机电池市场份额 (%)(按价值计算)
全球无人机电池市场-COVID-19大流行的影响 疫情期间,医疗保健应用对无人机的需求不断增加,带动了无人机电池市场的增长。为了对公共场所进行消毒并遏制 COVID-19 的传播,许多医疗机构正在部署无人机来执行喷洒消毒剂等各种任务。这些喷洒无人机充满消毒剂,可在更短的时间内覆盖更大的区域,速度比传统方法快 50 倍。例如,根据Coherent Market Insight的分析,在中国,无人机可容纳16升消毒剂,每小时可覆盖10万平方米的面积。这些无人机易于使用、价格实惠,并可降低 COVID-19 在卫生工作者中传播的风险。因此,许多国家正在采用消毒无人机来遏制 COVID-19 的传播。例如,2020 年 3 月,由于COVID-19大流行,英国政府启动了使用无人机从英国大陆向怀特岛运送药品的快速通道试验。公共和私营部门的此类举措正在推动市场增长。 除此之外,无人机送货服务还有一些好处,例如低成本运营、更快的包裹递送、更少的人力资源使用、节省时间等。这将推动无人机公司与大公司合作并加强其在市场上的影响力 无人机送货服务具有多种优势,例如低成本运营、更快的包裹递送、更少的人力资源使用、节省时间等。这将推动无人机公司与大公司合作并加强其在市场上的影响力 无人机送货服务具有多种优势,例如低成本运营、更快的包裹递送、更少的人力资源使用、节省时间等。这将推动无人机公司与大公司合作并加强其在市场上的影响力。
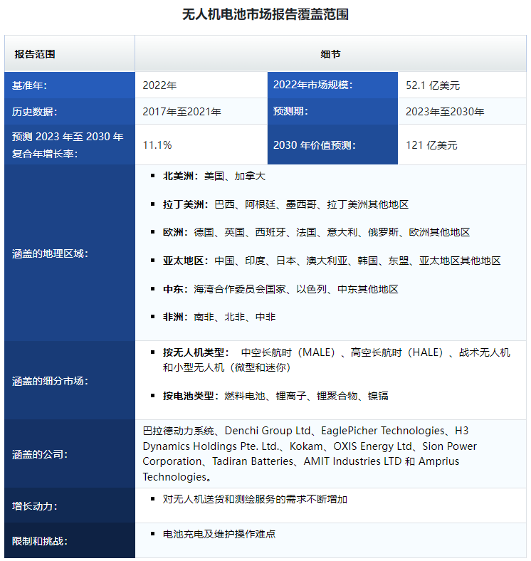
全球无人机电池市场:驱动因素 对无人机送货和测绘服务的需求不断增加 农业、建筑和国防等各行业对无人机的需求不断增长,正在推动无人机电池市场的增长。无人机用于监视、测绘、检查和运送等任务,这些任务需要可靠且持久的电池。在无人机送货和测绘服务需求不断增长的推动下,商用无人机市场的增长正在推动无人机电池市场的增长。商业应用需要重量轻、高效且使用寿命长的电池。 例如,2023 年 2 月 6 日,总部位于班加罗尔的食品配送公司 Swiggy 在无人机即服务 (DaaS) 市场为其杂货服务 Instamart 进行招标。它选择了 Garuda Aerospace、Marut Dronetech 和 Skye Air Mobility 来运行飞行员。
无人机送货领导者 Zipline 宣布推出新的 Platform 2 (P2),该平台将能够安静、快速、精确地自动送货,直接送到城市和郊区的家庭。这家总部位于美国的公司表示,该技术的包裹递送速度最高可达汽车递送速度的七倍。
全球无人机电池市场:趋势 尽管改进锂离子无人机电池的方法有很多种,但总体趋势是提高安全性、充电速度更快、形状适应性更强和性能更高。 商用无人机正在彻底改变旧的商业和工业系统,为智能操作提高生产铺平道路。商用无人机的用途远不止拍照或视频。无人机送货是最受欢迎的用途之一。随着技术的发展和成熟,这一想法预计将获得更大的吸引力。 位于美国西雅图的WiBotic电子公司正在解决商用无人机的一个重要运营挑战,该公司专门为无人机电池开发电池无线充电系统。该公司报告称,其自适应匹配技术提供了一种创新的感应电力传输方法,并提供无人机和其他飞行器所需的功率水平。
全球无人机电池市场:限制 电池充电及维护操作难点 飞机电池制造商面临着许多困难,包括设置和系统的复杂性、漫长的测试周期、遵守不断变化的安全法规。此外,由于电池系统复杂、使用危险材料,电池测试变得困难且漫长。电池可能因高电流、有毒化合物和高电压而爆炸。例如,大多数电池制造商都会进行生命周期测试,这可能需要六个月或更长时间。这需要花费很多时间,因为每个应用程序都需要单独的测试。
全球无人机电池市场:机遇 锂离子电池市场增长机会 锂离子电池比其他类型的电池(例如镍镉电池和铅酸电池)具有优势。锂离子电池可以小体积使用,因为重量轻,然后可以用于 RPAS(遥控驾驶飞机系统),因为该系统结构紧凑,没有飞行员,并且必须尽可能小,具有类似的功能作为真正的商用飞机。这些类型的飞机具有不同的应用,例如监视,其中包括无人机(无人机)。然而,这些电池比其他电池贵得多,并且存在安全隐患,例如这些电池能量密度高,电解液易燃,这是其不安全的主要内容。例如,2021 年 4 月,热管理解决方案提供商 KULR Technology Group Inc. 推出了新的高容量锂电池生产线,该生产线将服务于总价值约1270亿美元的商用无人机市场。例如,2022 年 11 月,据美国有线新闻网络 News nation 报道,NASA 已完成 X-57 全电动飞机的开发,并准备进行测试,该飞机包括 400 磅锂离子电池组飞机的机舱,确实是飞机发动机最重要的能源来源。
图 2:2022 年全球无人机电池市场份额(按价值计算,按细分)
全球无人机电池市场报告按运输方式、冷却类型、技术和地区进行细分 根据无人机类型,市场分为中空长航时(MALE)、高空长航时(HALE)、战术无人机、小型无人机(微型和迷你)。根据电池类型,市场分为燃料电池、锂离子电池、锂聚合物电池、镍镉电池。 在行业中,预计锂基细分市场在预测期内将在全球无人机电池市场中占据主导地位。例如,根据 Coherent Market Insights 的分析,锂聚合物电池和锂离子电池是无人机中最常用的电池。Li-SOCl2电池的每公斤能量密度比上述电池高出两倍,而锂空气电池的能量密度最高可达七倍;但遗憾的是,它们不太常见,而且比锂聚合物电池和锂离子电池贵得多。锂离子电池除了比其他可充电电池更轻、更紧凑之外,单位电池质量的能量和功率密度也很高。其他优点包括相当长的循环寿命、良好的能源效率和无记忆效应。
声明: 本网站所发布文章,均来自于互联网,不代表本站观点,如有侵权,请联系删除。
下一篇:军用无人机行业研究




能量密度:125-160Wh/kg
充放电能力:5-10C(20-80%DOD)
温度范围:-40℃—65℃
自耗电:≤3%/月
过充电、过放电、针刺、 挤压、短路、
撞击、高温、枪击时电池不燃烧、爆炸。
动力电池循环寿命不低于2000次,
80%容量保持率;
电池管理系统可靠、稳定、适应性 强,
符合国军标要求。