首页>新闻动态>电池知识

船用磷酸铁锂电池工作注意事项

发布者:【浩博电池资讯】   发布时间:2023-10-18 10:10:13   点击量:597
由于锂离子电池的过充容易在电池正极生成锂枝晶,刺穿隔膜导致电池正负极内部短路,同时进一步导致电池单体热失控,引起起火或者爆炸。所以对锂离子电池过充的安全性及保护极为重视。在各个标准中,过充电安全性试验项目的试验要求均保持一致。但由于在过放电过程中,电池能量变化方向为减少,引起起火或者爆炸的可能性不大。在各标准中,特别是在GB和IEC标准体系下,过放电试验的试验要求有明显区别。



标准中对过放电的试验要求


目前,由于锂离子电池在电动汽车领域应用较为广泛,故锂离子电池的标准主要针对电动汽车。近年来,随着锂离子电池在工业和电力储能领域的进一步应用,相关专业领域对锂离子电池的应用标准也开始出现。在船用锂电池领域,由于其应用才刚起步,暂时缺少专门的标准,主要的性能试验和安全性试验要求均借鉴汽车、工业和电力储能领域的相关标准。其中在CCS《太阳能光伏系统及磷酸铁锂电池系统》中,安全性试验主要接受标准为IEC 62660-2《用于推进电动道路车辆的二次锂离子电池 第2部分:可靠性和滥用试验》。而在中国船级社《纯电池动力船舶检验指南》中,安全性试验主要接受标准有IEC 62660-2《Secondary lithium-ion cells for the propulsion of electric road vehicles - Part 2- Reliability and abuse testing》、IEC 62619《Secondary Cells And Batteries Containing Alkaline Or Other NonAcid Electrolytes Safety Requirements For Secondary Lithium Cells And Batteries,For Use In Industrial Applications》、ISO 6469-1《Electrically propelled road vehicles -- Safety specifications -- Part 1: Rechargeable energy storage system (RESS)》、GB/T 36276《电力储能用锂离子电池》。在国内电动汽车强制检验中,GB/T 31485《电动汽车用动力蓄电池安全要求及试验方法》作为主要接受的安全性试验标准,在这里也一并进行对比:


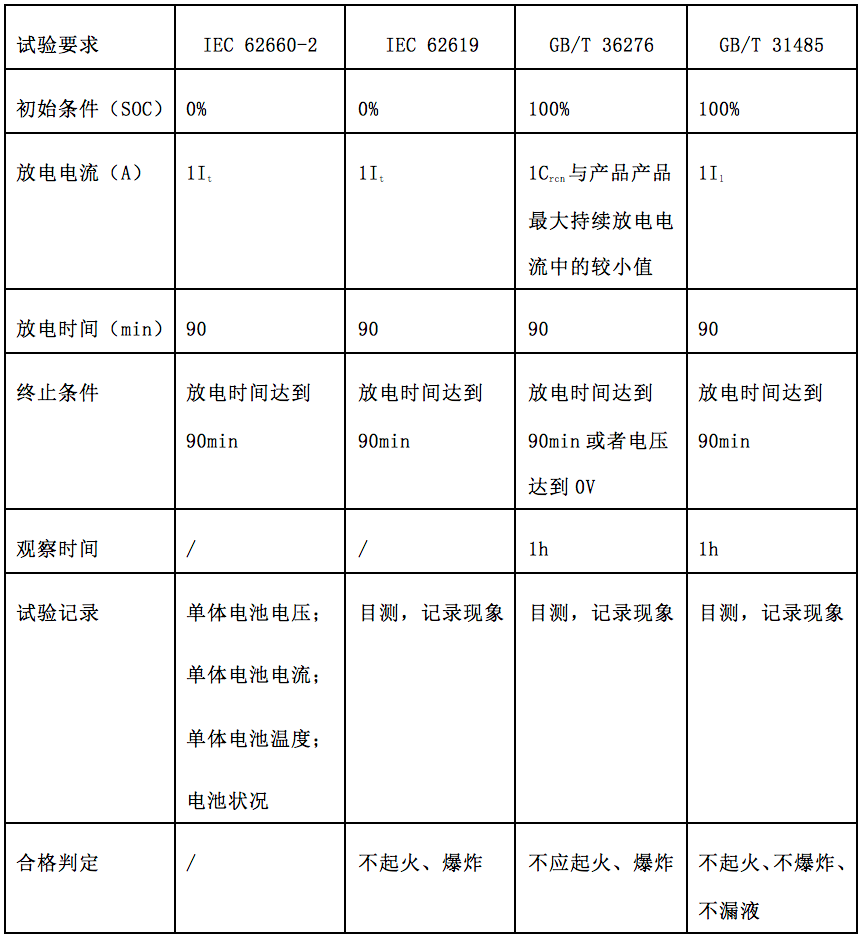
表 磷酸铁锂单体电池过放电试验要求对比
图片

由表可以看出,在IEC 62660-2和IEC 62619中,过放电试验项目要求电池的初始状态为完全放电的电池,即SOC为0%;而在GB/T 36276以及GB/T 31485中,过放电试验项目使用的电池为充满电的电池,即SOC为100%。同时,按照IEC62660-2和IEC 62619的定义说明,试验电流It与GB/T 36276定义的1Crcn和GB/T 31485中定义的I1为同一数值,可以认为试验要求中的放电电流要求相同。但在GB/T 36276规定,放电电流还可以为厂家规定的最大放电电流,这个值与1C之间取较小值作为放电电流。如果将IEC标准和GB标准中的电池初始条件调整成一致,在GB/T 36276和GB/T 31485中,对于完全放电的电池,继续按1C电流放电的时间为30min,试验终止时试验电池的SOC=-50%。而按IEC 62660-2和IEC 62619中的放电时间要求,对于完全放电的电池,继续以1C电流放电的时间为90min,试验终止时试验电池的SOC=-150%。由此可以看出,在过放电试验项目中,从放电深度来看,IEC 62660-2和IEC 62619的要求是高于GB/T 36276和GB/T 31485的;而从放电电流来看,IEC 62660、IEC 62619和GB/T 31485的要求一致并高于GB/T 36276。



讨论


就过放电试验项目而言,单体电池的要求随其使用环境不同而有所区别。适用GB/T 36276的单体电池的预期用途是用于电力储能。这类电池系统通常是在线式的,与电网相连,能够及时从电网中补充所放出的电量,主要用于电网的削峰填谷以及作为重要场所及设备的备用电源。作为电网削峰填谷的电源时,其出力要求在设计之初就完全确定,在使用时输出功率要求是确定的;作为重要设备和场所的备用电源时,电池系统所需承担的用电负荷以及用电时间在设计时也能完全确定。同时,由于上述两种情况下,电池系统固定安装在环境条件可控的室内,环境条件对电池单体造成的影响可以忽略不计,使用过程中不会对电池单体本身的一致性造成明显影响。作为电力储能用的电池单体在使用过程中放电倍率要求低并不容易出现过放电的情况。所以在GB/T 36276中对电池的过放电试验要求对放电电流和放电深度的要求都较低。


作为汽车动力源时,适用其应用工况下对电池性能特点的要求主要有:比能量高、输出功率高、循环寿命长。这种情况下,对电池的要求既有能量密度高,又有放电倍率高。而在电动汽车的实际使用过程用,驾驶人员的使用习惯和充电站分布等多方面的情况会对电池系统造成影响。同时考虑到使用条件中的温度湿度振动冲击等环境影响因素变化大,电池单体的一致性可能会较出厂时发生较大变化。就过放电来讲,电动汽车用电池比较容易出现在高倍率放电条件下有一定深度的过放电。所以GB/T 31485较GB/T 36276在放电电流上的要求更高,而IEC 62660-2和IEC 62619在放电电流和放电深度这两个方面比GB/T 36276的要求高。


当电池作为船舶推进用动力源时,由于船舶对电池重量的敏感性远小于汽车,同时其续航能力是电池容量设计的考虑重点,这就导致船用锂电池并不需要高功率输出,所以对放电倍率要求不高。但船上的使用环境比电动汽车用途略好,但也较电力储能用电池的使用环境差,所以电池单体在使用过程的一致性保证也不如电力储能用电池。同时由于风浪对航速和推进负荷的影响,风浪越大,船舶的推进阻力就越大。由于纯电池动力船舶只能在到达港口后使用岸电进行充电,这就可能导致在某一海况恶劣的条件下电池单体的放电深度较深。综上考虑,磷酸铁锂电池在作为船舶推进用动力源使用时,出现过放电的过程中电池单体的放电倍率不高,但放电深度可能较大。其过放电试验的要求应与其使用过程中可能出现的过放电工况相适应。



磷酸铁锂电池过放电试验的几点建议


(1)由于磷酸铁锂电池耐过放的能力较好,同时作为船舶推进用动力源使用的工况下,可能会出现放电深度较深的情况,其过放电试验的放电深度应该考虑较严格的要求,例如按IEC 62660-2和IEC 62619中的要求,完成放电的电池SOC=-150%。


(2)由于在实际船用工况下,电池单体的放电倍率较低,过放电试验的放电电流可以考虑采用1C或者工厂规定的最大放电电流中的较小值。


(3)如果试验中选取的放电电流小于1C,则放电时间需要延长以保证放电深度,试验放电电流对应的放电时间应按照IEC 62619的要求进行计算,实际放电时间等于1C与实际放电电流的比值乘以90分钟。


声明: 本网站所发布文章,均来自于互联网,不代表本站观点,如有侵权,请联系删除。

相关推荐

#
  • 安全
  • 可靠
  • 环保
  • 高效
  • 高性能

    能量密度:125-160Wh/kg
    充放电能力:5-10C(20-80%DOD)
    温度范围:-40℃—65℃
    自耗电:≤3%/月

  • 高安全

    过充电、过放电、针刺、 挤压、短路、
    撞击、高温、枪击时电池不燃烧、爆炸。

  • 高可靠

    动力电池循环寿命不低于2000次,
    80%容量保持率;
    电池管理系统可靠、稳定、适应性 强,
    符合国军标要求。