关于电池管理话题,很多电源工程师工作中会遇到不同的问题。其实找到问题的根源,才能对症下药。下面给大家分享几篇不错的文章,供大家学习~
01)深入了解电池管理系统
电池管理系统 (BMS) 通常由多个功能模块组成,包括截止场效应发射器 (FET)、电量监测器、电池电压监测器、电池电压平衡、实时时钟、温度监测器和状态机(图 1)。有多种 BMS IC 可供选择。
1. 电池管理系统 (BMS) 包括多个构建块。
功能块的分组变化很大,从简单的模拟前端到自主运行的独立集成解决方案。现在让我们来看看每个区块背后的目的和技术,以及每种技术的优缺点。
FET 驱动器功能块负责电池组在负载和充电器之间的连接和隔离。FET 驱动器的行为基于电池电压、电流测量和实时检测电路的测量。图 2 说明了负载和充电器以及电池组之间的两种不同类型的 FET 连接。
图 2A 需要最少数量的电池组连接,并将电池组工作模式限制为充电、放电或睡眠。电流流向和特定实时测试的行为决定了设备的状态。
2. 显示的是用于负载和充电器之间的单一连接 (A) 的截止 FET 示意图,以及允许同时充电和放电 (B) 的两端连接。
例如,ISL94203 有一个通道监视器 (CHMON),用于监视截止 FET 右侧的电压。如果连接了充电器并且电池组与其隔离,则注入电池组的电流将导致电压上升到充电器的最大供电电压。CHMON 的电压电平被触发,这让 BMS 设备知道存在充电器。为了确定负载连接,将电流注入负载以确定是否存在负载。如果在注入电流时引脚上的电压没有显着上升,则结果确定存在负载。FET 驱动器的 DFET 然后打开。图 2B 中的连接方案允许电池组在充电时工作……
02)电池均衡问题及均衡电路的讨论
随着电子设备的发展,电池所使用电压和电流的规格趋于多样化,小到小功率电动工具,大到电动汽车的动力电池,电池应用会涉及到各种电池串联和并联形成电池组的使用方式,以便增加电池的电压和容量。
我们举一个典型的案例,如图0所示,特斯拉ModelS的电动汽车电池共有16个电池模块,每一个电池模块具有四百四十四节电池,共七千一百零四节电池,每一个电池模块是6串74并的模块,想象一下,平衡所有的电池是一个非常有挑战的事情。
图0
实际应用中,当发生电池串联时,难免会遇到电池不平衡的问题。一般的情况下,当电池出厂时,电池的电压及容量基本一致,如图1所示。
图1
但是随着时间的推移,电池的状态会由于电池生产制造工艺的不同,以及自放电等因素,电池电压及容量的状态会发生较多明显的变化,如下图2所示。
图2
有人会问,什么是电池自放电呢?实际上它是电池内部自己产生的一个电荷泄露过程,此时事实上,并没有产生负载放电回路。由于不同电池个体内部阻抗的不同,随着时间的推移,及高温等因素,会不断加速这种变化产生。所以,在一些应用中,比如储能系统使用淘汰下来的梯次电池会存在很多安全隐患。
随着对这个存在不平衡问题的电池组的继续放电使用,则电压最低的电池的电压会越来越低,以至于最终达到0,如图3,4所示,随着进一步的流过其它较强电池的电流,则它的电压可能会变为负值,此时就会很容易发生电池损坏和起火等事件……
03)一文搞清铅酸蓄电池充电器设计问题
本文将通过工作原理分析、时域分析与测试以及参数分析与测试三方面来阐述铅酸蓄电池充电器设计的问题。
1.蓄电池充电电路工作原理分析
蓄电池充电电路具体如图3.1所示,工作原理如下:
(1)U1A、D7、R13为充电指示电路,蓄电池充电时发光二极管D7导通发光,充电停止时D7截止、停止发光。RV1、R5、R6提供正端参考电压,该电压值很小;采样电流电压提供负端电压;蓄电池充电时U1A的2脚输出低电平,二极管D7发光工作;蓄电池充电停止时U1A的2脚悬空,二极管D7停止工作、不发光。
(2)U1B及附属电路实现充电电压控制;该电压值通过电阻R2、R3和R4对充电电压进行采样,参考电压通过RV1进行调节;当充电电压高于参考电压时U1B输出低电压,蓄电池充电停止,反馈电压与输出电压计算公式如下:
但是由于二极管D6和采样电阻R12的原因,反馈电压精度将会受到影响;但是由于充电电流恒定,R12两端电压保持恒定,二极管D6导通压降也保持恒定,所以通过调节RV1可以保证充电电压的准确度。
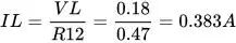
(3)U1C和T4及附属电路实现充电电流参考值设置:蓄电池电压低时U1C的14脚输出低电压,U1D的11脚为低电压VL,实现小电流充电;蓄电池电压高时U1C的14脚输出悬空,U1D的11脚为高电压VH,实现大电流充电;R12为充电电流采样电阻;计算公式如下所示:
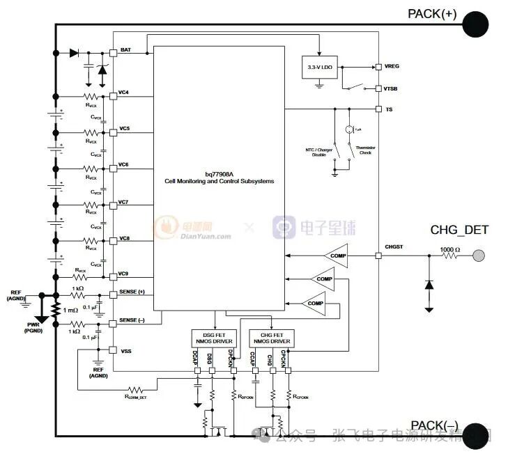
(4)U1D及附属电路实现恒流充电控制电路,U1D的13脚输出电压用于控制电流功放电路T1、T2、T3实现电流放大及恒流控制,电流采样电阻R12=0.47欧姆,电流计算公式如下所示: (5)变压器TR1、D1、D2、C1实现交流220VAC转直流电源功能,为蓄电池供电;D3、U1、C2、C3实现辅助8V电压源功能。 图3.1 蓄电池充电电路
2.时域分析与测试
首先利用PSpice对充电电路进行瞬态仿真分析,对理论进行指导与验证,以便对电路理解更加深刻,具体仿真电路如下图所示……
04)深入剖析锂电池保护电路工作原理
今天介绍一下常见的锂电池保护电路的工作原理。
▉ 前言
举一个不恰当的例子,电池的充放电就像孩子喝母乳一样。
1、如果一直让孩子喝,家长不加以控制,那么这个奶可能会被喝光,类似电池过放;
2、如果家长一直不给孩子喝奶,这个奶就会积攒越来越多,类似电池过充;
3、如果孩子喝奶喝的急,容易呛奶,类似电池的过电流保护;
科学喝奶,规律喝奶,需要家长的监督,那电池如何做到科学充电和放电呢?
锂电池都有一个使用的安全电压区间,最高和最低电压一般被称为充放电终止电压或截止电压,当电池的实际工作电压长时间低于放电终止电压或者长时间高于充电终止电压时,电池内部将发生不可逆转的伤害,严重伤害电池,导致性能下降,俗称电池衰减,电池衰减的表现就是电池的内阻增大,容量下降等。
所以一般锂离子电池内部会有一个小的PCB板,和电池封装在一起,如下图所示,主要作用就是用来保护电池。
红色框选部分为电池保护板
这个电路板根据组成电路不同,一般会有过放保护、过充保护、过流保护、短路保护以及控制IC失效之后的FUSE保护这几种,下面会以一个常见的电路,讲解这几种保护的工作原理。
▉ 锂电池保护板组成
一般的锂电池保护板由控制IC、MOS管、电阻电容、保险丝FUSE等组成,如下图所示。
常见的锂电池保护板电路图
TH为温度检测,内部是一个10K NTC接到电池负极;ID是电池在位检测,一般是47K/10K电阻接到电阻负极,有的是0R电阻;TH和ID均是选配,并不是所有锂电池都有的。
接着根据上面这么电路,来看一下如下几种保护的工作原理吧……
05)锂电池常见参数介绍
锂电池的发明与使用,无疑给人类带来巨大便利,因此锂电池发明者获得了2019年诺贝尔化学奖,以表彰他们“在发明锂电池过程中做出的贡献”,实至名归。
电池通常有哪些参数呢?下面就介绍下电池一些常见的参数,下面是一个锂电池的标牌截图,包括厂商、参数、认证信息等,下面一一介绍。
基本参数
1 充放电倍率C(C-rate)
锂电池有个重要的参数概念,充放电倍率,是指电池在规定的时间内放出其额定容量时所需要的电流值,它在数据值上等于电池额定容量的倍数,一定要先理解充放电倍率,才能理解其他参数。
比如3300mAh电池,以3300mA放电电流释放其额定容量需要的时间是1h,此时放电倍率为1C;如果33mAh放电,放电倍率为0.1C。
换句话讲,3300mA放电,1小时放完,为1C放电;
如果减小放电电流为330mA,放电时间慢了10倍,即为0.1C
充放电倍率=充放电电流(A)/额定容量(Ah)
2 额定容量
电池在工作电压范围内,以0.2C放电的容量,当然我们希望容量越大越好。
3典型容量
每一块电池的容量不可能完全一样,典型容量是生产过程中电池容量统计分布的均值
4 额定能量
电池在工作电压范围内,以0.2C放电的能量,额定能量和额定容量只差一个字,额定能量是额定容量和额定电压的乘积,因此单位是V*mAh=Wh ……
06)如何提高储能电池管理系统的可靠性?
我们很庆幸生活在科技发达的时代,可以享受高科技带来的惊喜。在此,给大家提个问题,你们知道哪些高科技产品会需要储能电池呢?
大型电池阵列可以作为备份和连续供电的能量存储体系,这种用法正在得到越来越多的关注。特斯拉汽车公司曾推出的家用和商用Powerwall体系证明了这一点。这类体系中的电池由电网或其他能源连续充电,然后通过DC/AC逆变器向用户供给交流(AC)电。
用电池作为备份电源并不是新鲜事,目前已经有很多种电池备份电源系统了,例如基本的120/240V AC和数百瓦功率的台式PC短期备份电源体系,船舶、混合动力汽车或全电动型汽车使用的数千瓦特种车船备份电源体系,电信体系和数据中心使用的电网级数百千瓦备份电源体系等等。虽然电池化学组成和电池技术领域的进步引起了很大的关注,但是对于一个可行和根据电池的备份体系而言,还有一个同样重要的部分,那就是电池管理体系(BMS)。
未来储能锂电池使用的电池类型基本将是磷酸铁锂电池的天下,由于磷酸铁锂电池自身的固有缺陷,设计大型储能锂电池时BMS功能要求相对比较高。那么大型储能锂电池BMS功能要求有哪些呢?
1)储能锂电池BMS具有模拟量测量功能:能实时测量单体电压、温度,测量电池组端电压、电流等参数。确保电池安全、可靠、稳定运行,保证单体电池使用寿命要求,满足对单体电池、电池组的运行优化控制要求。
2)储能锂电池BMS具有在线SOC诊断:在实时数据采集的基础上,建立专家数学分析诊断模型,在线测量电池的剩余电量SOC。同时,智能化地根据电池的放电电流和环境温度等对SOC预测进行校正,给出更符合变化负荷下的电池剩余容量及可靠使用时间。
3)电池系统运行报警功能:在电池系统运行出现过压、欠压、过流、高温、低温、通信异常、BMS异常等状态时,能显示并上报告警信息。
4)电池系统保护功能:对运行过程中可能出现的电池严重过压、欠压、过流(短路)等异常故障情况,通过高压控制单元。
实现快速切断电池回路,并隔离故障点、及时输出声光报警信息,保证系统安全可靠运行。
为了保护的及时可靠,储能系统留备了2路硬节点,BMS检测到电池系统达到保护限制时,BMS通过干节点将保护限制值发送给PCS,禁止充放电……
07)电池管理系统基础知识
如今,锂离子电池占据主导地位,能量密度高达 265 Wh/kg。然而,如果它们承受过大的压力,它们确实有偶尔发生爆炸和燃烧的新闻。这就是为什么电池需要电池管理系统 (BMS) 来控制它们。
在本文中,我们将讨论 BMS 概念的基础知识,并讨论构成典型 BMS 的几个基本部分。
在图 1 中,我们看到了 BMS 在发挥防止重大电池故障功能时的基本框图。
图 1.典型 BMS 框图
此示例 BMS 可以处理四个串联的锂离子电池。电池监视器读取所有电池电压并平衡它们之间的电压:此功能称为平衡(稍后会详细介绍)。这由处理遥测数据以及开关操作和平衡策略的 MCU 控制。
实际上,市场为更简单的设计提供了不同的解决方案,包括没有平衡的单节电池或 MCU,如图 2 所示。
图 2.一个简单的电池管理器。图片由德州仪器提供
这些更简单的系统的缺点是设计人员必须使用给定部件提供的功能(例如,高侧或低侧开关)而无需定制。
当使用更多电池时,需要一个平衡系统。存在无需 MCU 仍能正常工作的简单方案,如图 3 所示。
图 3. 独立于 MCU 的电池平衡器。图片由德州仪器提供
当使用更大的电池组或任何需要串联电池或电量计计算的东西时,需要一个 MCU。集成度最高(因此成本最低)的解决方案是图 4 中的解决方案……
08)BMS如何保证电池使用寿命和安全
电池管理系统 (BMS)专注于电池。BMS 任务包括电压和电流控制、热管理解决方案、防火和网络安全。在本文中,将解释与电池相关的主要风险以及 BMS 可以克服这些风险的方法。
可充电电池是 BMS 的基石。该组件相当复杂和敏感,需要注意和小心处理。BMS 可以做到这一点。它的所有功能都旨在在尽可能长的时间内充分利用电池。
因此,通过检查充电状态和健康状态,BMS 可以延长电池寿命和性能。通过估计电池组内的能量状态和功率状态以及平衡电池,它可以利用电池的全部潜力,从而利用电池储能系统 (BESS)。根据成分的不同,电池可能对不稳定的环境相当敏感。超过限制对电池来说可能是至关重要的,并可能导致其脱落和过早死亡。此外,电池的挤压可能会对其用户造成伤害。例如,锂基电池在某些情况下因其易燃性和爆炸性而臭名昭著。
配备齐全的 BMS 可以预测潜在危险并保护电池和用户。完善的 BMS 具有防止短路、接地故障和热失控的电池安全系统。因此,BMS 安全系统可提供安全的数据传输并保护电池存储系统免受未经批准的使用。
BMS 系统
具有实时操作系统的 BMS 可立即对所有更改或威胁做出反应,因此有助于避免过早更换电池和昂贵的维修。
为了控制电池的电流和电压,必须在充电时提供过流和过压保护,并在电池放电时避免欠压……
声明: 本网站所发布文章,均来自于互联网,不代表本站观点,如有侵权,请联系删除。




能量密度:125-160Wh/kg
充放电能力:5-10C(20-80%DOD)
温度范围:-40℃—65℃
自耗电:≤3%/月
过充电、过放电、针刺、 挤压、短路、
撞击、高温、枪击时电池不燃烧、爆炸。
动力电池循环寿命不低于2000次,
80%容量保持率;
电池管理系统可靠、稳定、适应性 强,
符合国军标要求。