摘要:在本文中作者研究了可充电电池,电池管理系统(BMS)的不同部分。与其它化学物质相比,锂电池具有高能量密度和电池电压,这使它们成为包括电动汽车和可再生能源在内的电子设备最具吸引力的选择。然而,锂电池技术很脆弱,且极易发生导致火灾的灾难性故障。因此,必须使用电子安全设计。BMS 测量和监测电池状态,使其能够安全运行。BMS 有一系列功能,但特别要关注荷电状态(SoC)估算。估算方法有优点也有缺点,通过更好地理解它们,BMS 设计师可以选择哪些方法更适合所开发的应用。最佳的 BMS 方法将为电池组提供所需的保护,使电池保持良好的运行状态,并对电池组寿命给出准确的预测。
1.引言
随着移动和便携式设备在市场中占据更大份额,需要提高为其供电的电池的能量利用率。与其他电池技术相比,锂电池具有高能量密度和电池电压,这使它们成为包括电动汽车和可再生能源在内的电子设备最具吸引力的选择。然而,锂电池技术很脆弱,且极易发生导致火灾的灾难性故障。因此,电子安全设计,即电池管理系统(BMS),受到关注。BMS 测量和监测电池状态,包括荷电状态(SOC)、健康状态(SOH)、功能状态(SOF)和温度状态(SOT)。大多数还使用集成电路实现了充电算法。由于电池行为会影响 BMS 的性能,它是充电系统中最不被理解的部分之一,所以更好地理解有助于改进。对于电池管理,需要大量数据,如不同条件下的放电曲线、温度、电压和电流,当电池达到制造商定义的不安全操作区间时,需要将其断开作为一种保护机制,因为出于责任原因,安全是制造商的主要关注点之一。电池管理系统设计师需要理解所有涉及和所需的过程,以及现有技术的优点和缺点,以便选择合适的算法和电路。本文的目的是向工程师介绍所研究的主题。因此,本文的组织如下。第二部分提供了广泛的电池技术概述,随后在第三部分介绍了电池数学建模。在第四部分和第五部分分别向读者介绍了充电算法和荷电状态。电池充电速率(第六部分)以及电池管理系统的运行条件(第七部分)。最后,解释和分析了电池均衡技术,接着是对本文的总结。
2.电池技术概述
电池技术是储存能量的电化学装置。当负载连接在阴极和阳极两端时,化学能就会转化为电能。表 1 中总结的各种电池技术的特征是从[6-9]中获得或推导得出的。如所示,自 20 世纪 50 年代起电池技术就已经存在。最常用的技术有镍镉(NiCad)、镍氢(NiMH)、密封铅酸(SLA)和锂(离子和聚合物)。在选择电池技术时总是存在一种权衡,因此工程师应该研究并理解各种特性:- 技术年代:显示该技术的成熟度。最古老的技术(镍镉)表明它已经被过度研究并且得到了很好的理解。- 能量密度(瓦时/千克):表示相对于电池重量的能量量。例如,锂具有最高的能量密度,这意味着它能比密封铅酸多储存 3 倍的能量,是其他技术的两倍。- 内阻:代表该技术对电子(电流)流动的阻碍(电阻)。高电阻表示内部损耗高(效率低)。像碱性这样内阻最高的技术仅限于低功率应用。- 负载电流:电池技术的负载电流能力有限,这是由化学和制造工艺决定的。工程师应该考虑负载所需的电流和电池的最高电流能力。负载电流应该小于电池的电流,以避免电能质量问题。

表 1:各种电池技术概述
因此,考虑到这些特性和权衡,一些市场趋势的例子如下:- 镍镉:其高生命周期、低内阻和高负载电流特性使其成为电动工具、双向无线电和生物医学仪器的有吸引力的选择。- 密封铅酸:尽管能量密度低,但它们的低价格使其在体积和重量不是问题的应用中具有吸引力。然而,凭借其高能量密度和电池电压,锂技术对于尺寸和重量至关重要的电子设备,如无人驾驶飞行器(UAV),也称为无人驾驶航空系统(UAS),是最有吸引力的选择。市场趋势和新研究表明,锂电池不仅在移动应用中占主导地位,而且在可再生能源应用中也占主导地位。因此,在这项研究中将主要对锂电池进行研究。大型二次电池由多个串联以达到所需电压的电池单元组成,并通过并联以实现大功率应用所需的电流。此类应用包括卫星、汽车和可再生能源。在工程领域,一如既往地不存在完美的情况。电池组矩阵(串联和并联连接)会遭受内部温度升高的影响,这会导致电池寿命降低,还可能潜在地导致热失控。就锂技术而言,不均匀的热传递可能会导致火灾。热量变化会导致不同电池单元具有不同的内阻,即使相同的电池单元并联充电,阻抗最低的电池单元将接收更高的充电电流。因此,充电过程由温度和电压安全电路控制。此外,通过控制温度可能会带来电池性能的提升,这也被称为热管理。热管理包括冷却过程以防止电池组过热,而在低温下则通过加热电池组来克服损耗。市场上可买到的汽车,如丰田普锐斯使用平行流空气冷却,而日产蒂诺则使用乘客空气来冷却电池。

图1:放大锂包的标准化重量和体积
与单个电池相比,大型化的电池性能会受到“封装系数”的影响。根据应用和所需的刚性(即电动汽车、可再生能源、军事),能量密度可能会降低 20%至 60%,而体积能量密度可能会降低 80%至 140%。
3.电池数学建模
数学模型是根据准确性、计算复杂性、配置和分析洞察力来评估的。
根据应用情况,设计工程师已使用这些模型来实现最佳功率管理算法,以及在体积和重量限制下定制电源。
4.电池充电算法
为了有一个有效的控制过程,需要一个良好的充电算法。对能量转换的监测会产生更高的充电效率。充电过程可以有不同的电流规格。由于副反应中的损失,需要充电超过 100%以进行补偿并实现完全充电。低速率充电的速率约为 0.1C,由一个设定的定时器计时。这种方法很耗时,并且具有相对简单的充电算法。其中一种最简单的方法是使用带有电阻器的直流电压来限制施加的电流。快速充电使用 0.3C 的充电速率,因此充电时间明显缩短,也会使用定时器。快速充电的充电速率至少为 1C 以实现较短的充电时间,大多数时候不到一小时,初始荷电状态是决定充电时间的最重要因素。锂电池需要使用恒流(CC)和恒压(CV)模式进行充电。恒流主要用于第一部分,然后在达到最大电压后接着是恒压和电流减小,如图 2 所示。温度对电池充电的影响相当大,并且确实会影响电池的生命周期。- 锂:高温会加速充电,但会影响电池寿命。此外,在冰点以下温度充电非常危险。

图 3:典型的锂电池充电电流-电压特性
5.荷电状态容量与荷电状态能量
荷电状态(SoC)被称为剩余容量与电池总容量的比率。需要注意的是,荷电状态容量(SoCC)与荷电状态能量(SoCE)是不同的。如图 4 所示,50%的 SoCC 高于 50%的 SoCE。用通俗的话说,电动汽车在 50%荷电状态下行驶的距离不会与最初的 50%相同,因为曲线的形状。在 50% SoCC 时,左侧的面积大于右侧的面积。因此,更相关的是看 SoCE,在那里两个面积是相等的。

图4:SoC容量与SoC能量的对比图
对于锂技术,根据应用和制造商的不同,终止或截止电压可以低至 2.5 伏,而 3 至 3.3 伏是最广泛使用的范围。低于指定限值的电压可能会永久损坏电池,因为化学反应会变得不可逆。SOC 的主要模型由方程 1 和方程 2 给出。


其中 Ctotal 是电池初始容量(单位:安时),i 是负载电流(单位:安培),e 是电池效率(容量损失)。电池容量和放电电流之间的关系最初由施罗德注意到,但直到 1897 年,W.普克特才为铅酸电池建立了一个数学关系,这被称为普克特方程或普克特定律。

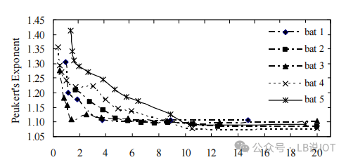
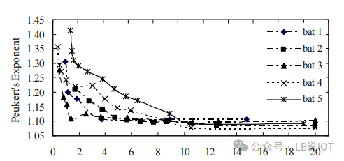
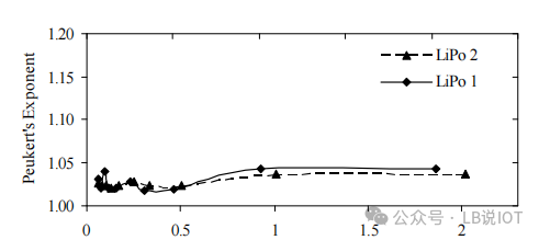
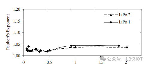
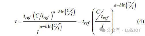
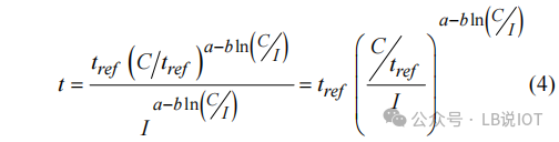
其中 I 是放电电流(单位:安培),t 是运行时间(单位:小时),p 是普克特指数,对于特定电池是恒定的,且取决于电池化学性质,Cp 是普克特电池容量(单位:安时),假定其是恒定的。研究人员和专家一致认为,普克特方程考虑了在较高放电速率下电池的损耗/低效性,并且该指数值对于每个电池根据电池类型和使用情况是恒定且独特的。此外,大多数研究集中在建模和温度补偿。也存在一些质疑,即普克特方程是计算从一次放电中获得的总能量,还是从电池处于特定放电电流然后静置,接着再稍微放电的阶段中获得的总能量。广泛的文献综述以及阅读实际论文都没有揭示关于该主题的任何证据。然而,图 5 所示的实验数据表明,对于单次放电,普克特方程对于 4 到 20 小时范围内的放电时间是有效的;对于铅酸电池,在较高放电速率下是无效的。而图 6 的数据表明该关系对于锂电池是有效的。
如今的电池与 100 年前完全不同;如今的材料和制造进步使铅酸电池能够达到更高的放电速率(5 到 100C)以及从深度放电中更快的恢复时间。这些进步还使得放电终止电压可以低至每个电池 1.37 伏特,而不是每个电池 1.75 伏特。

标称容量与放电电流之比(安时/安培)
图 5:各种铅酸电池的普克特定律指数作为标称容量与放电电流之比(安时/安培)的函数。
因此,一些新的研究提出了对电池容量和放电电流之间关系的重新表述,引入了一个可变指数,该指数是电池容量和放电电流的函数。重新表述的方程仅使用电池铭牌信息,如容量和相应的放电时间,就能准确预测单次放电应用的运行时间。验证包括铅酸电池和锂电池。

标称容量与放电电流之比(安时/安培)
图 6:锂电池的普克特定律指数与标称容量和放电电流之比(安时/安培)的关系。

其中 a 和 b 是取决于特定电池的常数值,和之前一样,C 是容量,I 是放电电流。a 和 b 的值可以通过“半小时测试”实验得出,或者直接从电池数据表中获得。使用 SOC 模型,重新制定的方法在锂电池和铅酸电池上得到了验证,包括可变负载电流条件,这对大多数应用来说更合适。结果显示准确率为 95%。

图 7:在 0.75 安培(1C)时的多脉冲和恒流放电。
应用于该电池的多脉冲放电场景如下:0.75 安培(或 1C)持续 0.33 小时,7.6 安培(10.1C)持续 0.07 小时,1.8 安培(2.4C)持续 0.42 小时,5.4 安培(7.2C)持续 0.19 小时,7.2 安培(9.6C)持续 0.1 小时,0.75 安培持续 0.33 小时,1.8 持续 0.18 小时,3.6 持续 0.17 小时,1.8 安培持续 0.42 小时,最后 0.75 安培持续 0.73 小时。在 0.75 安培的电流下,给出的最大估计能量为 5.94 安时,总脉冲释放能量为 5.35 安时。因此,这种方法表明,在所述脉冲场景之后,在最终 0.75 安培的放电电流下运行时间可以持续 0.887 小时,而实验结果显示运行时间为 0.973 小时,有 9.73%的差异。
6.电池充电方法
有九种不同的充电方法需要充分理解,以便全面了解电池管理系统。这些可以分类如下:
A. 恒定电压 - 一种基本的直流电源,可能包含一个变压器以将交流电源的电压降压。它主要用于廉价的电池充电器。铅酸电池和锂离子电池通常使用恒定电压充电器,但为了用户安全以及保护电池,形式会更复杂。
B. 恒定电流 - 在恒定电流充电中,施加到电池的电压会发生变化以保持恒定的电流流动。一旦电池电压达到充电电压,充电器就会关闭。恒定电流通常用于镍镉电池和镍金属混合电池。
C. 脉冲充电 - 它主要为电池提供电流脉冲。充电速率可以通过改变脉冲的占空比来控制。每个脉冲通常持续约 1 秒,随后是 30 毫秒的休息周期,以允许电池化学反应稳定。
D. 递减充电 - 为了限制在过度充电时损坏电池单元的严重危险,在这种模式下,随着电池电压接近完全充电状态,充电速率会降低。
E. 负脉冲充电 - 它也被称为“打嗝充电”或“反射充电”。这与脉冲充电结合使用。主要思想是在短时间内使电池去极化,以允许任何气泡逸出。这可以改善充电机制。
F. 涓流充电 - 对于补偿电池单元的自放电非常有效。充电速率取决于放电的频率。这种模式通常在电池完全充电后在其他模式中使用。
G. 浮充充电 - 这用于应急备用系统中,其中电池和负载(通常是关键负载)并联连接。
H. 随机充电 - 当用于给电池充电的能量仅以某种不受控制的随机方式可用时使用这种方式。在电动汽车应用中通常就是这种情况,其中再生制动控制一直在使用。同样,在太阳能电池板中也是如此,只有在有辐照度的情况下才能进行充电。
I. I-V-I 充电 - 在这种充电模式下,电池以恒定速率电流“I”充电,直到电压达到一个刚好在析气发生之前的预定值。这被称为大电流充电阶段。在那之后,充电器切换到恒定电压阶段“V”,此时电流将逐渐下降直到达到一个预定值。在这个阶段,电池以较慢的速率充电。最后阶段是恒定电流模式“I”,在此模式下,当充电器关闭时,电压会持续上升到另一个预定值。

图 8:电池充电方法
这九种方法彼此相互关联,并且在许多情况下,如在图 8 中所示,有不止一种方法会同时被使用。
7.充电速率
典型的电池充电速率可分为两类:慢充和快充/快速充电。不同的充电速率主要取决于需求。
A. 慢充 - 慢充可以说是最简单的,也是为电动汽车充电最方便的方式。它也不应导致任何电池过热。一旦充电完成,应断开充电电路。不同的电池对过度充电的反应会不同。例如,镍氢电池可能会因涓流充电而受损。锂离子不能忍受过度充电,一旦达到最大电压,充电机制应立即停止。铅酸电池可以忍受短时间的涓流充电。镍镉电池可以长时间保持涓流充电状态。典型的慢充时间可能是以 0.1C 的速率充电 10 至 16 小时。
B. 快充/快速充电 - 高充电速率的问题是过热的危险(从 0.3C 到 1.0 速率)。一旦电池完全充电,这一点就非常关键。每个电池都有其自身的化学成分和自身的充电特性曲线。充电器必须能够检测到充电状态的结束。需要一些温度截止来保护电池在充电过程中不会过热。
8.电池管理系统运行条件
为了良好的电力管理,需要添加能实现均衡功率分配和最小功率使用的功能。在能源管理方面,必须实施特定功能以提高效率。电池管理系统(BMS)的主要目的是确保电池以能提供最大效率和对实际电池造成最小损害的方式使用。充电和放电是需要密切监测的主要过程。对于像电动汽车和可再生能源存储这样的应用,需要精心设计的电池存储系统。电池管理系统(BMS)与实际的电池组一样重要,从某种意义上说,在系统的整个生命周期中,安全和高效的操作是期望的。对于电池管理系统的开发,有许多操作条件需要考虑,如图 9 所示。

图 9:电池管理系统示意图
9.电芯均衡
电芯均衡,包括被动均衡和主动均衡,主要是为了电池组的稳定性。当电芯充电/放电不均匀时,它们会表现出不同的电压,这就导致电压较高的电芯给电压较低的电芯充电的情况。此外,如图 10 所示,较弱的电芯会对电池组的总运行时间产生影响,导致完全耗尽的情况,尽管在某些电芯中还有相当数量的能量未被使用。

图 10:电芯以不均匀的速率放电
被动电芯均衡使得电池组就好像每个电芯都具有与最弱电芯相同的容量。电池组中每个单独电芯的健康状况基于其充电状态测量(SoC)。这测量了电芯中剩余电荷量与电芯容量的比率。被动电芯均衡的问题在于它使得所有电芯看起来都具有相同的容量。最弱的电芯将比更强的电芯更快地遵循充电和放电循环。这可能是系统中的一个限制因素。为了克服这个问题,高 SoC 电芯连接到一个耗散电阻器(图 11),以便充电可以继续,直到所有电芯都同样完全充电。被动均衡允许电芯具有相同的 SoC,并且它为平衡电池电芯提供了低成本的机制。然而,由于放电电阻器,它浪费了能量。

声明: 本网站所发布文章,均来自于互联网,不代表本站观点,如有侵权,请联系删除。