一、车用锂离子电池标准简介
电动车用电锂电池相对于其他领域电池,标准要求更加严格,安全测试项目繁多。
1、电动车用锂离子电池标准统计介绍:
2、UN38.3 共T1~T8八项测试
3、ECE R 100.2
联合国关于M、N类电动汽车储能系统的统一规定,共9项,镍氢电池增加一项气体排放实验。
4、IEC 62660
IEC关于电动汽车用二次锂离子电池的标准,共4部分。
5、ISO12405.1 .2 .3
该标准覆盖了电池包和系统的性能、安全、环境可靠性、机械、热、电等方面测试。
6、SAE J 2464 2009
该标准主要针对电芯、模块、系统的安全及滥用的测试,包括机械、热、电滥用试验。
7、UL2580
UL2580通过美国国家标准学会(ANSI)审议正式被采用为美国国家标准,标准评估了储能装置承受模拟滥用条件和在滥用产生危险时对人员的防护能力,同时评估了在操作温度范围内充放电参数可靠性,测试项目涵盖了电动汽车用储能装置包括单体、电池模块、电池系统等,已成为国际上经典的动力电池安全标准。
二、电池测试中危险严重程度和描述(EUCAR危险水平)
三、电池安全和性能测试总结
1.单体电池:整理各个标准中的安全性测试项目,并对测试危险性评级(单体测试)。
2.电池包系统:整理各个标准中的安全性测试项目,并对测试危险性评级(电池包系统以上)。
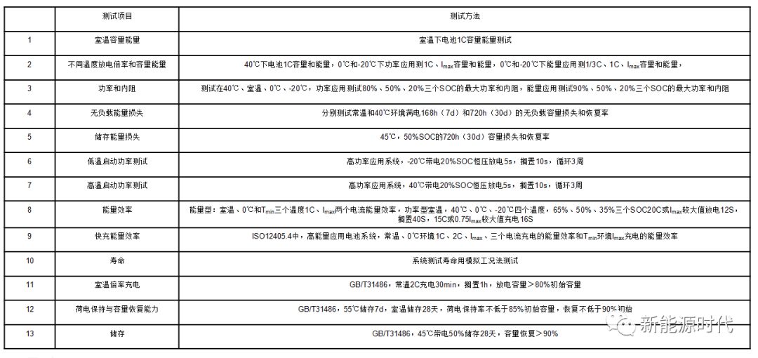
3.电池性能测试:整理各个标准中的电池性能测试项目。
--【电池工艺】--
[1] 精品 | 锂电池之正极配料
[2] 精品 | 锂电池之负极配料和涂布
[3] 精品 | 锂电池之对辊和分切
[4] 精品 | 正极涂布
[5] 精品 | 锂电池之入壳和滚槽
[6] 精品 | 锂电池之电芯烘烤、注液与超焊盖帽
[7] 精品 | 锂电池之封口和清洗
[8] 精品 | 锂电池之化成和分容
--【电池设计】--
[9] 软包卷绕电池设计——电化学设计篇
[10] 软包卷绕电池设计——结构设计篇
[11] 【干货】锂扣式电池组装与测试
--【设计理论】--
[12] 锂电池浆料沉浆理论计算
[13] 锂电池极片设计理论
[14] 【干货】锂电池极耳设计理论公式
[15] 电池盖帽工作原理【篇一】
[16] 电池盖帽工作原理【篇二】
[17] 磷酸铁锂电池原料物化参数对电性能的影响 (1)
[18] 磷酸铁锂电池原料物化参数对电性能的影响 (2)
--【电池材料测及评估标准】--
[19] 正极材料的测试方法及标准(续)
[20] 负极材料的测试方法及标准
[21] 隔膜材料的测试方法及标准
[22] 【干货】电解液中HF(氢氟酸)测试方法
[23] NMP的测试方法及标准
[24] 电解液材料的测试方法及标准
[25] KS-6的测试方法及标准
[26] 水性胶的测试方法及标准
[27] Super-P的测试方法及标准
[28] 铝箔的测试方法及标准
[29] 铜箔的测试方法及标准
[30] 【干货】电解液水份测试方法
[31] CMC的测试方法及标准
[32] 【普及】电池电性能测试内容
[33] 【普及】电池安全性能测试项目
--【电池模型】--
[34] 实战 | 三元电池仿真教程
[35] 精品 | 锂电池二阶RC等效电路参数辨识(改进Thevenin模型)
[36] 精品 | 锂电池等效电路参数辨识(Thevenin一阶RC模型)
[37] 精品 | 基于 Simscape搭建的锂电池模型
--【电池测试】--
[38] 精品 | 模组配档与串并联设计简介
[40] 精品 | 锂电池分选配组常用方法
[41] 【超干货】锂离子电池测试手册
[42] 精品 | 锂电池分选配组常用方法
[43] 【干货】电池包EOL通用测试项目
[44] 精品 | 动力电池系统设计基本原理
声明: 本网站所发布文章,均来自于互联网,不代表本站观点,如有侵权,请联系删除。
上一篇:锂电池北美市场常用安规标准介绍
下一篇:动力电池认证检测标准及安全测试




能量密度:125-160Wh/kg
充放电能力:5-10C(20-80%DOD)
温度范围:-40℃—65℃
自耗电:≤3%/月
过充电、过放电、针刺、 挤压、短路、
撞击、高温、枪击时电池不燃烧、爆炸。
动力电池循环寿命不低于2000次,
80%容量保持率;
电池管理系统可靠、稳定、适应性 强,
符合国军标要求。