家里很多电子产品都要用到5号电池和7号电池。这天天买电池钱包也受不了啊,于是我网购了一些可充电的5号、7号镍氢电池。买充电电池那肯定需要有一个充电器了,于是顺手也买了一个。
就是这个东西,我搜了下现在这个品牌做的很大,为了避免不必要的麻烦,我这里把商品相关信息打码,希望各位看客理解。
这个充电器,你看它可以给四节电池充电,而且每节都可以单独充电。而且每个电池充电槽上都有一个红色的LED指示灯。天真的我们一定以为,这个灯的作用是充电指示,充电时亮,充满了灭,或者充电时闪烁,充满了常亮什么的。总之它应该有一个逻辑,能分清有没有充满电,这很重要。然而,然而事实是,我们确实天真了,它这个灯只能指示电池放进去了,至于有没有充满电,需要用户根据时间去评估,这个是我后面在盒子上的说明上找到的。这简直离了大普了!
我觉得如果电池充满电了,还长时间插在充电器里是很危险的。所以我每次不得不充电之后设置闹铃来提醒我拔掉。长此以往我受不了了,不如花点钱继续买5号7号干电池用算了。
我拆开想看看电路是什么样的,没想到底下两个螺丝很难拆开。一边用手掰着壳一边拧螺丝,总算拧下来了,仔细一看瞬间呆愣了几秒钟。这两个螺丝上的焊锡丝是什么鬼???
莫非是开模的时候,孔开大了。所以上螺丝的时候加了点焊锡丝???太离谱了。
看起来这个焊锡丝还是焊接在螺丝上的。工人时间不值钱吗???
灵魂三问之后,赶紧回到主题看看电路板相关。220V交流电进来之后,经过一个变压器降压之后,输入到板子。也就是说到板子的电依然是50Hz的正弦波交流电。
电路板拿下来看看到正面是两个1N4007二极管、四个电阻、四个LED。
上电测一下这个变压器输出是AC5.2V。
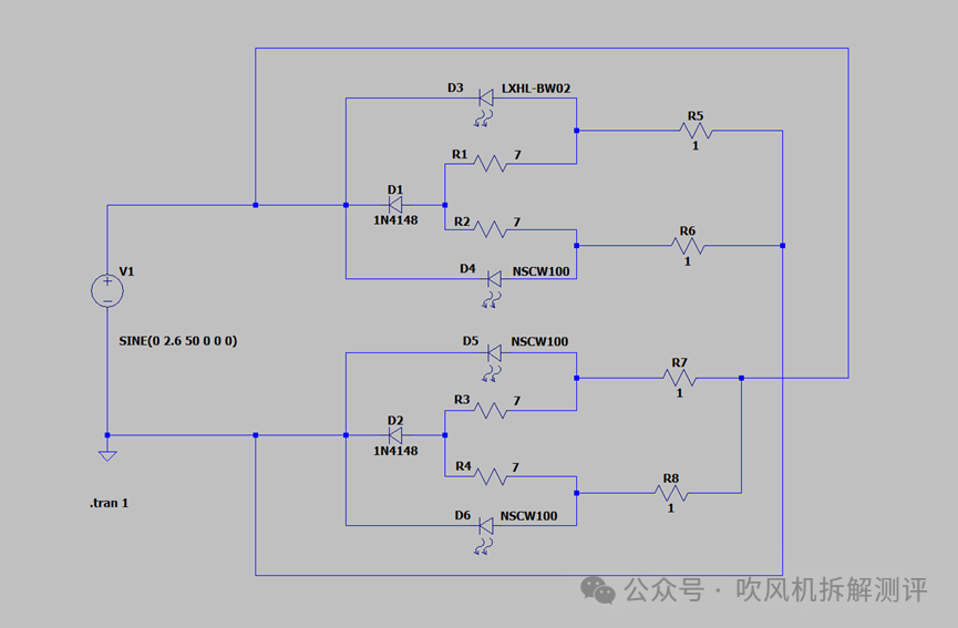
对着板子在仿真软件LTSpice中画出大概的原理图。其中右边的R5\R6\R7\R8四个电阻模拟电池,1N4007用1N4148代替。
大概分析一下原理图就可以知道。当电池放入充电器的电池槽,并且把充电器插入交流电插座上,就会形成上图所示意的充电回路,但是这个回路不是时时刻刻都存在,只在电源正半周期才存在。同理,上面两个电池只能在电源负半周期才导通。导通时最高电压2.6V减去1N4007的导通压降0.7V,也就是说充电时电池和电阻上的电压最高1.9V。
随便看一个电池的充电电流,注意,实际电池模型可以等效为电压源和电池内阻串联。在本次仿真中为了简单直观,直接使用一个1Ω电阻作为充电负载。所以仿真波形中的电流大小不具备参考性,但是波形可以反映出大概的情况。
另外,看到这儿也就懂了为啥它充满电不能自动灭灯,因为只要插上电源,插上电池,这个回路就是通的,1N4007,7欧姆电阻,电池,三者共同分压2.6V,而LED夹在1N4007,7欧姆电阻两端。只要这两个器件上有电压,这个LED就会亮,而流过它的电流也流经电池。
回到这个板子,看着成本是真低啊,不需要整流桥堆,只要一个变压器,两个二极管,四个电阻,四个红色LED指示灯就搞定了这样一个板子。厉害啊厉害,我作为硬件工程师,拆解消费电子产品,时不时会被刷新认知,学到新“知识”,大抵是我自己太无知了,不懂得节省成本吧。抑或是消费者更喜欢这样低成本的产品,以至于我甚至在购物平台找不到敢信任的电池充电器来买。毕竟任何一个产品那详情页看着都非常高大上,产品图渲染的堪比奢侈品,从这里我也无法揣测内部做工究竟如何。只能买来拆了看,然而往往一拆一个不吱声,一看一个吓一跳!
声明: 本网站所发布文章,均来自于互联网,不代表本站观点,如有侵权,请联系删除。
上一篇:【科普】镍氢电池的使用与保养




能量密度:125-160Wh/kg
充放电能力:5-10C(20-80%DOD)
温度范围:-40℃—65℃
自耗电:≤3%/月
过充电、过放电、针刺、 挤压、短路、
撞击、高温、枪击时电池不燃烧、爆炸。
动力电池循环寿命不低于2000次,
80%容量保持率;
电池管理系统可靠、稳定、适应性 强,
符合国军标要求。