解读如下:
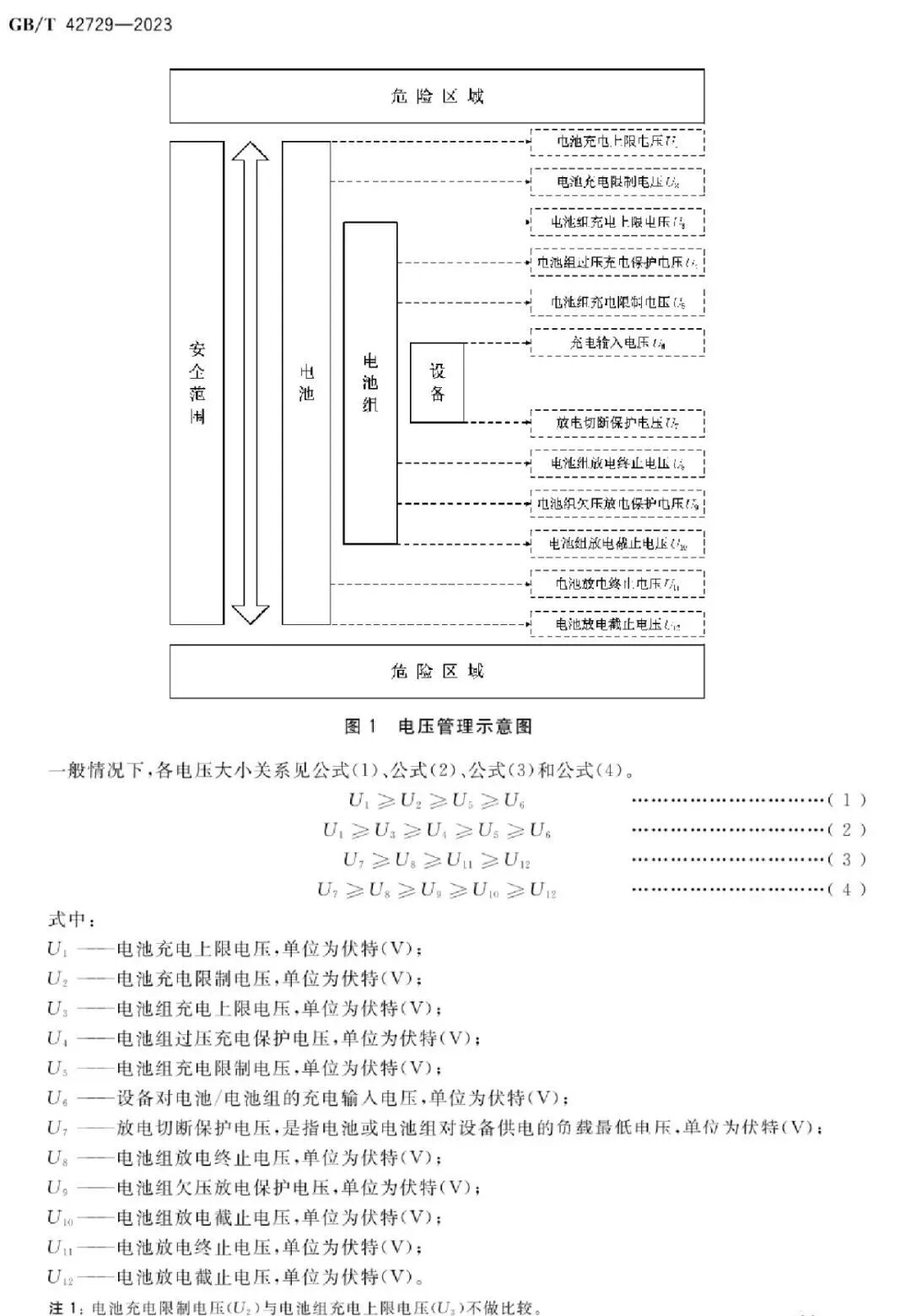
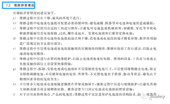
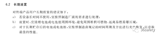
GBT 42729-2023 锂离子电池和电池组安全使用指南 2024-03-01实施 主管部门 工业和信息化部(电子) 归口部门 工业和信息化部(电子) 规范一共分成七个章节,【第四章 可能发生的危险】,包含1漏液、2过热、3电击、4起火、5爆炸的五项风险点。【第六章 对终端产品用户的建议】,包含1充电和放电、2长期放置、3预防异常情况、4异常情况处理 【第七章 对维修人员的建议】包含 1一般情况、2 预防异常情况 3异常情况处理。 本文件提供了锂离子电池和电池组使用过程中的安全指导和建议,给出了锂离子电池和电池组制造厂商向用户提供可能发生危险的相关信息。本文件适用于锂离子电池和电池组的使用。 锂离子电池和电池组可能导致的危险包括:漏液、过热、电击、起火、爆炸等。本文件所指的用户包含:设备制造厂商、终端产品用户和维修人员。本文件列出了锂离子电池和电池组预期的使用,以及可合理预见的误用中固有危险的识别和描述。 6 对终端产品用户的建议 6.1充电和放电 对终端产品用户充电和放电的建议如下: a)使用过程中宜按照制造厂商规定的充放电条件,且使用与电池或电池组相匹配的充电装置进行充电; b)使用过程中宜选取干燥、开放的环境对电池或电池组进行充放电,避免在复杂环境下充放电(除电池制造厂商允许的条件外,如相应的IP防护等),如高温、高湿等,以免造成短路、腐蚀或相关保护功能失效; c)电池和电池组宜处于正常工作温度下操作,避免电池或电池组超出制造商推荐的温度范围外工作; d)充电前宜清理电池或电池组周围环境,避免周围堆积可燃物,远离易燃易爆区域; e)电池或电池组宜设计防反接保护,若无此功能,使用时注意电池或电池组的极性。 6.2长期放置 对终端产品用户长期放置的建议如下: a)若设备长时间不使用,宜按照制造厂商的要求进行处理; b)放置时,宜清理电池或电池组周围环境,避免周围堆积可燃物,远离易燃易爆区域; c)对于长期贮存后的电池或电池组,宜按照制造商规定的时间周期及方法进行充电恢复,以获取最佳的性能。 6.3预防异常情况 对终端产品用户预防异常情况的建议如下: a)电池或电池组充电过程中不宜被使用,除制造厂商预期设计可以使用情况外; b)电池或电池组充满电后宜及时停止充电,避免长时间连续充电; c)使用过程中不宜对电池或电池组进行过充电或过放电,以避免电池发生漏液、过热、起火、爆炸等危险; d)在连接电池和充电设备、装置以及使用电池或电池组时不宜强制改变电池尺寸,不宜使用硬物撞击电池,防止尖锐物刺破电池;不宜破坏电池的包装、外型等;不宜使电池处于跌落、振动等状态,避免由于物理因素导致的危险发生; e)电池和电池组宜避免被金属项链、曲别针、发卡等金属物接触,以减少短路的可能性; f)宜避免婴幼儿接触电池或电池组,防止儿童撕咬、摔打、吞咽等,特别是满足小零件测试的小型电池或电池组。 6.4 异常情况处理 对终端产品用户异常处理的建议如下; a)使用时若发生误用,用户宜立即按照制造厂商提供的合理可预见误用的处理措施进行处理,以避免电池漏液、高温、爆炸、起火以及其他危险; b)电池或电池组浸水后,除非制造厂商允许的情况外,按照制造厂商规定的要求进行处理,一般情况下不宜继续使用; c)在使用或充电期间,如发现电池有过热、散发异味、变形或其他异常之处,立即停止使用或充电,并按照制造厂商规定的要求进行处理; d)如儿童发生误吞电池,推荐马上就医。 7 对维修人员的建议 7.1 一般情况 对一般情况的建议如下: a )电池和电池组的维修宜通过指定的专业人员进行; b ) 维修前宜将电池和电池组完全放电,检查和维修宜根据制造厂商推荐的方法和周期进行,避免对电池和电池组造成损坏。如需更换电池组,推荐使用电池或电池组制造商提供的原装电池或电池组。 7.2预防异常情况 对预防异常情况的建议如下: a)维修过程中宜在干燥、通风的环境下进行; b)维修过程中电池或电池组可配置必要的缓冲垫,避免碰撞、跌落等对电池和电池组造成破损; c)维修过程中宜使用合适的工具进行操作,以避免对电池造成机械损坏,如破损、穿孔等导致电解液泄漏而引发电池短路、过热、爆炸或起火。发现电池损坏后推荐更换电池; d)维修过程中宜保持电池和电池组的清洁和干燥,若电池或电池组的端子附着异物,推荐使用制造厂商规定的方法进行清洁; e)维修过程中不宜使电池或电池组接触到具有腐蚀性的物质,维修时保持工作台清洁,以防止电池或电池组腐蚀; f)维修过程中宜进行必要的绝缘防护,以防止电池或电池组短路。使用的设备、工具在与电池正负极接触的部位上宜设置绝缘措施; g)维修过程中.拆卸、安装电池或电池组时不宜强制改变电池尺寸,不宜使用硬物撞击电池,防止尖锐物刺破电池,不宜破坏电池的包装、外型等,不宜使电池处于跌落、振动等状态,避免由于物理因素导致的危险发生; h)不宜将多只电池或电池组随意搁置在货架或抽屉中,搁置过程中宜进行绝缘防护,以避免其相互短路或被其他金属物体短路。推荐设置专门固定电池或电池组的摆放设施; i)对于应用在特殊场合、产品的电池组.维修过程中宜注意保护电池组的结构防水、防尘、绝缘等特殊设计,以避免破坏电池组的特殊功能。 7.3异常情况处理 对异常情况处理的建议如下: a )维修时若发生危险,宜立即按照制造厂商提供的合理可预见误用的处理措施处理,以避免电池可能导致高温、漏液、起火、爆炸以及其他危险; b)电池或电池组浸水后,除非制造厂商允许的情况外,一般情况下不宜继续使用,按照制造厂商规定的要求进行处理;
声明: 本网站所发布文章,均来自于互联网,不代表本站观点,如有侵权,请联系删除。




能量密度:125-160Wh/kg
充放电能力:5-10C(20-80%DOD)
温度范围:-40℃—65℃
自耗电:≤3%/月
过充电、过放电、针刺、 挤压、短路、
撞击、高温、枪击时电池不燃烧、爆炸。
动力电池循环寿命不低于2000次,
80%容量保持率;
电池管理系统可靠、稳定、适应性 强,
符合国军标要求。