最近有个小伙伴私信我问锂电池的问题,原因被要求做GB/T 28164,问了一圈,大多数的电池检测机构都只有 GB 31241或者IEC 62133的资质,找不到实验室。找了一个做专门做电池检测的老大哥,拜托了打听了一圈,终于在遥远的南方找到一家拥有CNAS的实验室 (为了避免打广告嫌疑,就不说机构名称了)。
其实之前也可写过一篇关于锂电池在GB 9706.1 下的符合证据文章,但是坦率地讲的确也没写足够细,今天借这个机会将GB 31241和GB/T 28164一并再聊聊,希望对大家有帮助。
先说说 GB 31241-2022:
GB 31241-2022《便携式电子产品用锂离子电池和电池组 安全技术规范》于2022年12月29日发布,取代GB 31241-2014,实施日期为2024年1月1日。
GB 31241-2022与GB 31241-2014的差异主要如下:
一:专业术语更新
1. 更改了术语锂离子电池、锂离子电池组、充电上限电压、上限充电温度及上限放电温度的定义。
2. 增加了术语标称电压、额定能量、参考试验电流、充电限制电压、放电终止电压、下限充电温度、下限放电温度及可允许的最高电池表面温度及定义。
3. 删除了术语泄气及破裂及定义。
二:标准测试方法更新
1. 更改了电压测量公差,增加了转速测量公差。
2. 更改了温度测量方法、测试用充放电程序、样品容量测试、样品预处理、试验项目及试验顺序。
3. 更改了一般安全性的考虑、安全工作参数及标识和警示说明的要求。
4. 更改了高温外部短路、过充电及强制放电,删除了常温外部短路。
5. 更改了低气压、温度循环、振动、加速度冲击及挤压。
6. 更改了低气压、温度循环、振动、跌落及阻燃要求。
7. 更改了概述、过压充电、过流充电、过流放电及反向充电,并将静电放电移至样品预处理中。
8. 更改了概述、过流充电保护及过流放电保护,删除了耐高压。
9. 更改了概述及充放电温度控制。
10. 更改了一致性要求及试验要求。
11. 增加了工作范围示例、吞咽量规试验工装、安全关键元器件参考标准及可燃性试验方法。
12. 更改了试验顺序。
13. 删除了质量控制过程要求示例、设计和制造工艺、钴酸锂-石墨体系电池的工作范围示例及重物冲击试验工装。
具体的试验方法差异见下表:
同时GB 31241-2022的适用范围中也明确了便携式电池产品的示例是不包含医疗的,但是可以参考并考虑可能的附加要求。
那就来看看医疗领域用的GB/T 28614到底有没有可能的附加要求(当然先抛开GB 9706.1-2020中关于电池的要求):
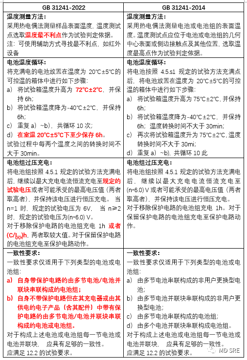
| GB/T 28164-2011 | GB 31241-2022 |
| 充电方法: 除非本标准另有说明, 充电应在20℃±5℃的环境温度下,采用制造商规定的方法进行。 充电前电池组应在20℃±5℃条件下以0.2ItA恒流放电至规定的终止电压。 | 测试用充电程序: a) 制造商规定的方法; b) 以0.2ItA充电,当电池或电池组端电压达到充电限值电压时,改为恒压充电,直至充电电流小于或等于0.02ItA,停止充电。 (差异不大) |
连续低倍率充电: a) 要求:充电不应引起起火和爆炸。 b) 试验:充满电的单体电池以制造商规定的电流连续充电28d。 c) 接受标准:不起火、不爆炸、不泄漏 | N/A |
振动: a) 要求:运输中承受振动不应发生泄漏、起火和爆炸。 b) 试验:充满电的电池和电池组按表2的条件和顺序进行振动试验。对蓄电池和蓄电池组施以振幅为0.76mm(双振幅为1.52mm)的正弦振动。振动频率范围10Hz~55Hz,频率变化速率1Hz/min。从10Hz~55Hz再返回10Hz,每一个安装位置(振动方向)上的振动时间90min±5min。振动试验按下述顺序在3个相互垂直的方向上进行。 c)接受标准:不起火、不爆炸、不泄漏。 | 振动: 7~200Hz (差异,可覆盖) |
模制壳体承受高温的能力: a) 要求:电池组在高温下使用时内部组成不应暴露。 b) 试验:充满电的电池组放置在适当的高温环境中以评价电池组外壳保持完整的能力。将电池组放在70℃±2℃的鼓风恒温箱中搁置7h,然后取出电池组恢复至室温。 c)接受标准:电池组外壳不应发生导致内部组成暴露的物理形变。 | 应力消除: 模压或注塑成形的外壳或结构中包含的热塑性材料应能保证在释放有模压或注塑成形所产生的内应力时,均不应发生影响安全的收缩或形变。 70℃±2℃的鼓风恒温箱中搁置7h,然后取出样品并恢复至室温。 (相同) |
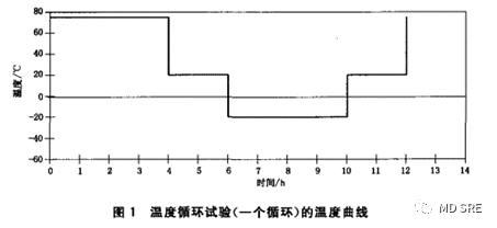
| 温度循环: a) 要求:将电池或电池组反复暴露在低温和高温环境下, 不应引起起火或爆炸。 b) 试验:充满电的电池和电池组根据下述步骤在强制通风室中承受温度循环(-20℃,﹢75℃)。 c)接受标准:不起火、不爆炸、不泄漏。 | 电池温度循环: 将充满电的电池放置在温度为20℃±5℃的可控温的箱体中进行如下步骤: a) 将试验箱温度升高为72℃±2℃,并保持6h; b) 将试验箱温度降为-40℃±2℃,并保持6h; c) 重复a)~b),共循环10次; d) 在室温20℃±5℃下至少保存6h。 试验过程中每两个温度之间的转换时间不大于30min。 (差异不大) |
| 外部短路: a) 要求:正负极端短路不应引起起火或爆炸。 b) 试验:两组充满电的电池或电池组分别搁置在20℃±5℃和55℃±5℃的环境温度中。用外部总阻值不高于100mΩ的电阻将每只电池或电池组短路。满足下列任意条件时即可停止试验:电池或电池组短路持续24h;外壳的温度下降了最高温升的20%(该条件更快捷)。 c) 接受标准:不起火、不爆炸。 | 外部短路: 外部短路总电阻为80±20mΩ。 对于移除保护电路的电池组短路24h,对于保留保护电路的电池组短路至保护电路动作。(差异不大,可覆盖) |
| 自由跌落: a) 要求:电池或电池组跌落(例如,从长椅上落下)不应引起起火或爆炸。 b) 试验:将充满电的电池或电池组三次从1.0m高度的位置自由跌落到混凝土地面上,以此获得随机方向的冲击。 C) 接受标准:不起火、不爆炸。 | 跌落: (差异不大,可覆盖) |
| 机械冲击: a) 要求:携带或运输过程中遇到的冲击不应引起起火或爆炸。 b) 试验:充满电的电池或电池组采用刚性固定的方法(该方法能支撑电池或电池组所有的固定表面)固定在试验设备上。在3个相互垂直的方向上各承受一次等值的冲击。至少一个方向垂直于蓄电池或蓄电池组的宽面。 每次冲击按下述方法进行:在最初的3ms内,最小平均加速度为75g,峰值加速度应在125g和175g之间,试验环境温度为20℃±5℃。 c)接受标准:不起火、不爆炸。 | 加速度冲击: 半正弦冲击,在最初的3ms内,最小平均加速度为75g,峰值加速度应在150g±25g,脉冲持续时间6ms±1ms。电池每个方向进行三次加速度冲击试验。(差异不大,可覆盖) |
热滥用: a) 要求:极高温度下不应引起起火或爆炸。 b) 试验:将充满电的电池在室温下稳定后放入一个自然或循环空气对流的恒温箱中,恒温箱以5℃/min±2℃/min的速率升温至130℃±2℃。保持此温度,10min后停止试验。 c)接受标准:不起火、不爆炸。 | 热滥用: 以5℃/min±2℃/min的速率升温至130℃±2℃后恒温, 并持续30min。(差异不大,可覆盖) |
| 电池挤压: a) 要求:单体电池经受剧烈挤压(例如,在废弃物挤压器中进行处理)不应引起起火或爆炸。 b) 试验:充满电的电池在两个平面间经受挤压。由液压缸施加一个13kN±1kN的挤压力。挤压以导致破坏性后果的方式进行。一旦挤压力达到最大或电池电压锐降了初始电压的三分之一,停止挤压。 圆柱形或方形电池在进行挤压试验时,应使其长轴方向与挤压平面平行,为使方形电池宽窄两个面均经受挤压,应使用两组电池,第二组电池应绕上述试验中的长轴旋转90°进行挤压试验。 c)接受标准:不起火、不爆炸。 | 挤压: 挤压力13kN±0.78kN, 挤压速度0.1mm/s,一旦挤压力达到最大或电池电压锐降了初始电压的三分之一,即可停止挤压。(差异不大,可覆盖) |
低气压: a) 要求:低气压(例如,在空运过程中)不应引起起火或爆炸。 b) 试验:在20℃±5℃的环境温度下,充满电的电池搁置在真空箱中。真空箱密闭后,逐渐减少其内部压力至不高于11.6kPa(模拟海拔15240m) 并保持6h。 c)接受标准:不起火、不爆炸。 | 低气压: 在20℃±5℃的环境温度下,充满电的电池搁置在真空箱中。真空箱内压强降低至11.6kPa(模拟海拔15240m) 并保持6h。(相同) |
| 锂系列蓄电池过充电: a) 要求:以长于制造商规定的充电时间充电不应引起起火或爆炸。 b) 试验:蓄电池按IEC 61960:2003 放电,然后用不小于10V 的电源以制造商推荐的充电电流Irec充电2.5C5/Irech。 c) 接受标准:不起火、不爆炸。 | 电池组过压充电: 将电池组按照4.5.1规定的试验方法充满电后,继续以最大充电电流恒流充电至规定的试验电压或者可能承受的最高电压值(两者取高者),并保持该电压进行恒压充电。当n=1时,规定的试验电压为6V, 当n≥2时,规定的试验电压为(n*6.0) V。 对于移除保护电路的电池组充电1h或者(C/Icm)h,两者取较大值。对于保留保护电路的电池组充电至保护电路动作。(差异) |
| 强制放电: a) 要求:组合中的电池经受反极时不应引起起火或爆炸。 b) 试验:放电态的蓄电池以1 It A反向充电90min。 c) 接受标准:不起火、不爆炸。 | 强制放电: 以1ItA的电流进行反向充电至负的充电上限电压,反向充电时间共计90min。(相同) |
| 蓄电池防高充电率充电保护: a) 要求:当充电器故障或并联电池组中电流分配不均时,电池不应引起起火或爆炸。 b) 试验:电池按IEC 61960:2003放电,然后以3倍于制造商推荐的充电电流充电,直至电池充满或电池内部安全装置在蓄电池充满电前切断充电电流。 c)接受标准:不起火、不爆炸。 | 过流充电保护: 500次循环1.5倍的过流充电保护电流,充电电压为充电上限电压。(差异) |
综上,其实GB 31241-2022基本能够涵盖了所有GB/T 28164的测试项目,只是在具体的测试步骤和设置的细节上略有出入。
当然GB/T 28164-2011目前对应的还是IEC 62133-2002, 目前IEC 62133已经升版到最新的IEC 62133-2:2017+A1:2021, 国内转换也已经启动中,相应要求也会增加不少,今天先不展开了。
声明: 本网站所发布文章,均来自于互联网,不代表本站观点,如有侵权,请联系删除。




能量密度:125-160Wh/kg
充放电能力:5-10C(20-80%DOD)
温度范围:-40℃—65℃
自耗电:≤3%/月
过充电、过放电、针刺、 挤压、短路、
撞击、高温、枪击时电池不燃烧、爆炸。
动力电池循环寿命不低于2000次,
80%容量保持率;
电池管理系统可靠、稳定、适应性 强,
符合国军标要求。